|
<Psch>
|
|
dr.Godfried-Willem RAES 2006/2015 |
<Psch>
This pretty small robot was build in response to a question and request we had from many of our collaborating composers for an automated instrument that would be capable of producing the kind of 'reversed cymbal' sound and similar explosive noises so typical for techno musics. Our first idea went into the direction of precisely controlled compressed air exhausting in cavity resonators of different kinds. The first experiments were indeed very fruitful and convincing, but the problem was that we needed a steady supply of high pressure air at about 10 Bar. The compressor in our workshop fulfills this need very well, but every time it switches on to refill its reservoir, it produces an awful lot of noise (although it is labeled as ' silent compressor'...). Clearly unacceptable in concert situations. Of course we could use a tank of large capacity, say 500 liters, but that would be so bulky that we couldn't realistically take the resulting automate out on travels... Thus we went into investigations on electrically driven noise generators. Experiences with the automated thundersheet used and integrated in <Thunderwood> gained us some experience in this field. However, the brass sheet used in Thunderwood was way too large for a stiff and penetrating strong hiss sound. Also the solenoids used in thunderwood were way to sluggish for the sound we were after here. In earlier projects such as 'Hex' and 'Holosound' we used steel sheets (normally used as shims in precize metal construction) set into vibration and eventually into feedback using piezo disks both as drivers and as receivers. These projects however did not use the acoustic sound of the sheets directly but called for amplification. In our robot orchestra we very much on purpose avoid any kind of audio amplification, all sound being inherently acoustic. Thus the problem became to find a mechanism such that the sheets could be set into vibrations strong enough to produce an acoustic sound of the desired sound level and power.
For <Psch>, in the final design we ended up with 12 driving solenoids with individual metal sheets of different thickness. Stainless steel of the martensic kind was found to sound best. The maximum sound level is a function of the size of the sheets or foils used. The noise characteristics (spectral composition) are merely a function of material thickness (and related to it, stiffness). A steady noise can be produced by shaking the sheets at speeds exceeding the mechanical and very low resonant frequency of the pendulum system formed by the combination of sheet and solenoid anchor. Single strokes at high activation forces produce noise shots. With the thicker sheets however, flexatone-like sounds with clear sliding pitch content can occur.
Circuitry:
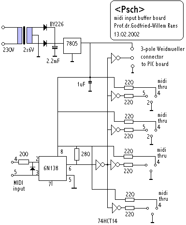
The midi in and buffer circuit is very straigthforward. We used a circuit board we had developed many years ago:

The circuit for the PIC processor is identical to the board used for automats such as <Vacca>, <Llor>, <Puff>.. So for details, we refer to those webpages. The mapping and functionality of the output pins however, is different.
Since the blue lites on <Psch> operate on 12V, (current 40mA) we had to lower the supply voltage (48V) and used a simple resistance voltage divider on a sepate board with power resistors:

The power supply is a Siemens Sitop SMPS type, featuring adjustable output voltage up to 52Volts. We adjusted it to 48V, twice the nominal working voltage for the solenoids, for this automate.
Midi Mapping:

Details with regard to the selection and default disposition of sheet materials: (The note order is such that we have -on the ear- a scale of more or less ascending noise pitch bands).
| Midi note |
HW order |
Metal sheet specs.. (sizes in mm) | optimum shaking frequency | optimum velocity | remarks |
| 72 | RA0 | Hasberg stainless steel 500x100x0.15 | |||
| 73 | RA3 | Hasberg stainless steel 500x100x0.2 | |||
| 74 | RB3 | Hasberg stainless steel 500x100x0.4 | |||
| 75 | RA1 | Lamifol 0.025 RVS, 500 x 150 | reinforced on end | ||
| 76 | RA2 | Lamifol 0.150 RVS, 500 x 150 | |||
| 77 | RB7 | Lamifol 0.075 RVS, 500 x 150 | |||
| 78 | RA4 | Lamifol 0.250 RVS, 500 x 150 | |||
| 79 | RB6 | Hasberg steel 500x 50 x 0.05 | |||
| 80 | RB4 | Hasberg stainless steel 500x100x0.02 | reinforced on end | ||
| 81 | RB2 | Hasberg stainless steel 500x100x0.05 | |||
| 82 | RA5 | Hasberg stainless steel 500x100x0.3 | |||
| 83 | RB5 | Hasberg stainless steel 500x100x0.1 |
Alternative available and tested sheet materials:
Technical specifications:
Pictures taken during construction:
Compositions for <Psch>:
Kristof Lauwers: 'Study #8 " [ MP3 download]
| Back to Logos-Projects page : projects.html | Back to Main Logos page:index.html | To Godfried-Willem Raes personal homepage... | To Instrument catalogue | ![]() |
<Psch> 
Deze automaat ontstond in eerste plaats op vraag van vele komponisten en medewerkers aan de uitbouw van ons robotorkest naar een automaat die in staat zou zijn ook het 'omgekeerd cimbaalgeluid', zo typisch voor techno muziek, te produceren. Onze eerste ideeen terzake gingen in de richting van perslucht, gekontrolleerd ontsnappend in een of andere resonator. De proeven daarmee verliepen uitstekend en erg overtuigend maar, de perlucht diende wel een druk te hebben van ca. 10 Bar. Op zich geen probleem want de kompressor in ons atelier levert dat op zijn sokken. Echter, na enkele minuten geluidsproduktie was het voorraadvat leeg en schakelde de kompessor aan met een oorverdovend lawaai voor gevolg. De kompressor heeft nochtans een groot label 'silent compressor', maar wat zo'n slogans betekenen weten we onderhand natuurlijk ook wel. Het vooruitzicht op reis te moeten trekken met een op voorhand gevuld vat perslucht van minstens zo'n 500 liter, leek ons niet direkt een aantrekkelijk alternatief. Dan maar langs elektrische weg geprobeerd. Uiteraard hadden we reeds enige ervaring opgebouwd met donderblikken, onder meer bij de bouw van <Thunderwood> waarin een groot hard-messing donderblik werd geintegreerd, maar de besturing daarvan was veel te traag voor wat ons hier voor ogen stond. Hier hadden we behoefte aan uiterst dunne metaalbladen (veerstaal of inox) van relatief kleine afmetingen en erg snelle elektromagnetische drivers. Daarmee hadden we reeds heel wat ervaring opgedaan, lang geleden, bij de bouw ontwikkeling en kompositie van projekten zoals 'Hex' en later, Holosound. Daarin maakten we gebruik van heel dunne staalbladen opgehangen aan, of aangebracht tussen, twee piezoelektrische transducers. In de bladen konden we zo uiterst rijke en geschakeerde geluiden en klanken opwekken, mede door gebruik te maken van komputer gestuurde feedback (cfr. onze multidimensionele oscilatoren uit de jaren '70 van vorige eeuw). In die projekten werden de trillingen van de bladen evenwel elektronisch versterkt en zo naar de luisteraar gebracht. Versterking evenwel staat haaks op het koncept van het robot orkest zoals ons dat hier voor ogen staat. Alle robots in het robot orkest werken immers voor hun geluidsproduktie zuiver akoestisch.
In het uiteindelijke ontwerp, implementeerden we 12 trilplaten in inox van verschillende dikte en afmetingen, aangedreven door sterke elektromagneten met lichte hefbomen in licht aluminium. De geluidsterkte is een funktie van enerzijds de exitatie kracht maar wordt anderzijds begrensd door de totale oppervlakte van de folie. Hoe groter het oppervlak hoe groter ook het dynamisch bereik van de beschouwde plaat. De ruiskarakteristieke (bandbreedte en kleur) daareentegen blijken een funktie te zijn van de materiaaldikte en, daar deels ook mee gekorreleerd, de stijfheid of elasticiteitsmodulus. Voor wat dit laatste betreft bleek gehard martensitisch inox veruit het beste resultaat op te leveren.
<Psch> werd ontworpen om te worden opgehangen. Uiteraard dient de ruimte daarvoor mogelijkheden te hebben die aan de stevigheidsvereisten voldoen. Eventueel kan <Psch> ook op de bodem worden opgesteld, opgehangen in het daartoe ontworpen bijhorende statief. De klankprojektie is dan evenwel niet optimaal, tenzij de vloer zelf niet geluidsabsorberend is. Ter bescherming van de allerdunste metaalfolies (0.02mm is werkelijk flinterdun!), plaatsten we deze in het midden van de automaat en de dikste platen (0.3 en 0.4mm) aan de beide buitenzijden.
<Psch> beleefde zijn eerste publieke optreden naar aanleiding van het
<M&M> techno en ambient koncert van 14.03.2006 in de Logos Tetraeder..
Midi Mapping:
Specifieke komposities voor <Psch>:
Bouwdagboek:

| (Terug) naar logos-projekten: | Terug naar Logos' index-pagina: | Naar Godfried-Willem Raes personal homepage... | Naar katalogus instrumenten | Composers Manual | ![]() |
Last update: 2025-10-24 by Godfried-Willem Raes
Servicing and spare parts information:
<Psch>:
Solenoids: 12 x Laukhuff, type 300810. Nominal voltage (100% duty cycle): 24 V, 410 mA. Resistance: 59 Ohm. Force: 10 N. Displacement: 10 mm.
Power Supply: Siemens SITOP. Polyphony is limited by the power of this supply. It will switch off and go in autoprotect mode on overloads. Voltage should be adjusted to 48 V.
Metal sheets: different brands and materials can be used: Hasberg, Lamifol, polyacrylate or polycarbonate sheet etc. Stainless steel and/or brass recommended. Maximum thickness: 100 µm. The mounting hole should be 5 mm. (Clamp the sheets between stronger material during the drilling operation for this hole). Stainless steel hex inbus bolts (M5 x 12) and nuts with washers are used for mounting. Lamifol as a brand name ceased to exist in 2015 and is now replaced by Georg Martin Gmbh material under the name M-Tech.
Optocoupler: 6N138 (on midi input board)
PIC-processor board: MidiPulse Rev.2, 2004. ( same board as used for <Vacca>)
PIC-firmware:
LED-spots 12V / 40mA (Blue),GU5.3 socket with reflector [as of 2023, these are now obsolete...]
Midi in and buffer board design, including the 5V dc power supply also used for the PIC board:

Lookup table for the repeat frequencies as implemented in the firmware version 2.1:
|
Key pressure or CC#30 value: |
Repeat frequency in Hz: |
|
Dur[1]= 41667 |
freq= 1.0000000000000 |
|
Dur[2]= 39494 |
freq= 1.0550125757499 |
|
Dur[3]= 38450 |
freq= 1.08365843086259 |
|
Dur[4]= 37434 |
freq= 1.11307011451265 |
|
Dur[5]= 36445 |
freq= 1.14327525495038 |
|
Dur[6]= 35482 |
freq= 1.17430434210774 |
|
Dur[7]= 34544 |
freq= 1.20619113787247 |
|
Dur[8]= 33631 |
freq= 1.23893629885126 |
|
Dur[9]= 32743 |
freq= 1.27253662360403 |
|
Dur[10]= 31877 |
freq= 1.30710752789367 |
|
Dur[11]= 31035 |
freq= 1.34257021642232 |
|
Dur[12]= 30215 |
freq= 1.37900601246621 |
|
Dur[13]= 29416 |
freq= 1.41646269603844 |
|
Dur[14]= 28639 |
freq= 1.45489251254117 |
|
Dur[15]= 27882 |
freq= 1.49439303732396 |
|
Dur[16]= 27146 |
freq= 1.53490999287802 |
|
Dur[17]= 26428 |
freq= 1.57661066545583 |
|
Dur[18]= 25730 |
freq= 1.61938074880166 |
|
Dur[19]= 25050 |
freq= 1.66333998669328 |
|
Dur[20]= 24388 |
freq= 1.70849051446066 |
|
Dur[21]= 23743 |
freq= 1.75490319953951 |
|
Dur[22]= 23116 |
freq= 1.8025033166061 |
|
Dur[23]= 22505 |
freq= 1.85144042064726 |
|
Dur[24]= 21910 |
freq= 1.90171915411532 |
|
Dur[25]= 21331 |
freq= 1.95333864641445 |
|
Dur[26]= 20768 |
freq= 2.006291730868 |
|
Dur[27]= 20219 |
freq= 2.06076792455941 |
|
Dur[28]= 19685 |
freq= 2.11667090000847 |
|
Dur[29]= 19164 |
freq= 2.17421554303207 |
|
Dur[30]= 18658 |
freq= 2.23317969057062 |
|
Dur[31]= 18165 |
freq= 2.29378842095605 |
|
Dur[32]= 17685 |
freq= 2.35604561304307 |
|
Dur[33]= 17218 |
freq= 2.41994811631239 |
|
Dur[34]= 16763 |
freq= 2.48563304102289 |
|
Dur[35]= 16320 |
freq= 2.5531045751634 |
|
Dur[36]= 15888 |
freq= 2.62252433702585 |
|
Dur[37]= 15469 |
freq= 2.69355916133342 |
|
Dur[38]= 15060 |
freq= 2.76671093404161 |
|
Dur[39]= 14662 |
freq= 2.84181330423316 |
|
Dur[40]= 14274 |
freq= 2.91906029610948 |
|
Dur[41]= 13897 |
freq= 2.99824902257082 |
|
Dur[42]= 13530 |
freq= 3.07957625030796 |
|
Dur[43]= 13172 |
freq= 3.16327563518575 |
|
Dur[44]= 12824 |
freq= 3.24911624038262 |
|
Dur[45]= 12485 |
freq= 3.33733813910025 |
|
Dur[46]= 12155 |
freq= 3.42794460441519 |
|
Dur[47]= 11834 |
freq= 3.52092839840009 |
|
Dur[48]= 11522 |
freq= 3.61627032343922 |
|
Dur[49]= 11217 |
freq= 3.71459986330272 |
|
Dur[50]= 10921 |
freq= 3.81527943106553 |
|
Dur[51]= 10632 |
freq= 3.91898670679709 |
|
Dur[52]= 10351 |
freq= 4.02537597011561 |
|
Dur[53]= 10078 |
freq= 4.13441820467024 |
|
Dur[54]= 9811 |
freq= 4.24693371385859 |
|
Dur[55]= 9552 |
freq= 4.36208821887214 |
|
Dur[56]= 9300 |
freq= 4.48028673835125 |
|
Dur[57]= 9054 |
freq= 4.60201752448273 |
|
Dur[58]= 8815 |
freq= 4.72679145396105 |
|
Dur[59]= 8582 |
freq= 4.85512312592247 |
|
Dur[60]= 8355 |
freq= 4.9870337123479 |
|
Dur[61]= 8134 |
freq= 5.12253094008688 |
|
Dur[62]= 7919 |
freq= 5.26160710527423 |
|
Dur[63]= 7710 |
freq= 5.40423692174665 |
|
Dur[64]= 7506 |
freq= 5.5511146638245 |
|
Dur[65]= 7308 |
freq= 5.70151432220398 |
|
Dur[66]= 7115 |
freq= 5.85617240571562 |
|
Dur[67]= 6927 |
freq= 6.01510995621 |
|
Dur[68]= 6744 |
freq= 6.1783313562673 |
|
Dur[69]= 6565 |
freq= 6.34678852500635 |
|
Dur[70]= 6392 |
freq= 6.51856487275761 |
|
Dur[71]= 6223 |
freq= 6.69559162247576 |
|
Dur[72]= 6059 |
freq= 6.87682235792485 |
|
Dur[73]= 5898 |
freq= 7.06454165253758 |
|
Dur[74]= 5743 |
freq= 7.25520924023449 |
|
Dur[75]= 5591 |
freq= 7.45245334764204 |
|
Dur[76]= 5443 |
freq= 7.65509216730969 |
|
Dur[77]= 5299 |
freq= 7.86311882745172 |
|
Dur[78]= 5159 |
freq= 8.07650061381405 |
|
Dur[79]= 5023 |
freq= 8.29517552591413 |
|
Dur[80]= 4890 |
freq= 8.52079072937969 |
|
Dur[81]= 4761 |
freq= 8.75166281593503 |
|
Dur[82]= 4635 |
freq= 8.98957209636821 |
|
Dur[83]= 4513 |
freq= 9.23258734027624 |
|
Dur[84]= 4393 |
freq= 9.48478640261021 |
|
Dur[85]= 4277 |
freq= 9.74203101862676 |
|
Dur[86]= 4164 |
freq= 10.0064040986231 |
|
Dur[87]= 4054 |
freq= 10.277914816642 |
|
Dur[88]= 3947 |
freq= 10.5565408326999 |
|
Dur[89]= 3843 |
freq= 10.842223956978 |
|
Dur[90]= 3741 |
freq= 11.1378419317473 |
|
Dur[91]= 3642 |
freq= 11.4406004027091 |
|
Dur[92]= 3546 |
freq= 11.7503290092122 |
|
Dur[93]= 3452 |
freq= 12.0702974121282 |
|
Dur[94]= 3361 |
freq= 12.3971040364971 |
|
Dur[95]= 3272 |
freq= 12.7343113284434 |
|
Dur[96]= 3186 |
freq= 13.0780498012136 |
|
Dur[97]= 3102 |
freq= 13.4321942832581 |
|
Dur[98]= 3020 |
freq= 13.7969094922737 |
|
Dur[99]= 2940 |
freq= 14.172335600907 |
|
Dur[100]= 2862 |
freq= 14.5585837409737 |
|
Dur[101]= 2787 |
freq= 14.9503647889008 |
|
Dur[102]= 2713 |
freq= 15.3581521071385 |
|
Dur[103]= 2641 |
freq= 15.7768522024486 |
|
Dur[104]= 2571 |
freq= 16.2064047711656 |
|
Dur[105]= 2504 |
freq= 16.640042598509 |
|
Dur[106]= 2437 |
freq= 17.0975242784845 |
|
Dur[107]= 2373 |
freq= 17.5586458772299 |
|
Dur[108]= 2310 |
freq= 18.037518037518 |
|
Dur[109]= 2249 |
freq= 18.5267526307989 |
|
Dur[110]= 2190 |
freq= 19.0258751902588 |
|
Dur[111]= 2132 |
freq= 19.5434646654159 |
|
Dur[112]= 2076 |
freq= 20.0706486833654 |
|
Dur[113]= 2021 |
freq= 20.616856341745 |
|
Dur[114]= 1967 |
freq= 21.182850364345 |
|
Dur[115]= 1915 |
freq= 21.7580504786771 |
|
Dur[116]= 1865 |
freq= 22.3413762287757 |
|
Dur[117]= 1815 |
freq= 22.9568411386593 |
|
Dur[118]= 1767 |
freq= 23.5804565176382 |
|
Dur[119]= 1721 |
freq= 24.2107301956227 |
|
Dur[120]= 1675 |
freq= 24.8756218905473 |
|
Dur[121]= 1631 |
freq= 25.5466993664418 |
|
Dur[122]= 1588 |
freq= 26.2384550797649 |
|
Dur[123]= 1546 |
freq= 26.9512721000431 |
|
Dur[124]= 1505 |
freq= 27.6854928017719 |
|
Dur[125]= 1465 |
freq= 28.4414106939704 |
|
Dur[126]= 1427 |
freq= 29.1987853305302 |
|
Dur[127]= 1389 |
freq= 29.9976001919846 |
Note that if using vel=127, the fastest possible repeat speed will be limited to 19.2Hz.