Godfried-Willem Raes
de eerste echte digitale luidspreker aan de praat in
"Talking Flames"
1981-1990 (rev.2015)
Algemene beschrijving van het projekt
Talking Flames vormde ooit (pas in 1989 presenteerden we het voor het eerst aan het publiek, hoewel de eerste prototypes teruggaan tot 1981) zowat het allernieuwste technische snufje dat uit het Logos-laboratorium voor experimentele muziek was voortgekomen. Via een nogal ingenieuze elektronische schakeling wordt een elektrische vlamboog opgewekt die met een geluidssignaal wordt gemoduleerd. Hierdoor wordt de vlamboog -geioniseerd plasma in een omgeving van luchtmolekulen dus- rechtstreeks tot geluidsbron . Via een optionele parabool-straler bereikt het geluid het oor van de luisteraar. Zonder parabool, hebben we een zuiver omnidirektionele geluidsweergever. Het geluid onstaat omdat de vlamboog de lucht aan een snel wisselend tempo verhit. Warme lucht zet uit en veroorzaakt zo een drukgolf gesuperponeerd op de normale luchtdruk, m.a.w. een geluid.
Wanneer deze vlamboogjes dan vokale geluiden gaan voortbrengen, dan worden we gekonfronteerd met iets magisch, onaards welhaast. De uitdrukking van dit elektrovokaal Logos-projekt berust dan ook geheel op het overbrengen van deze techno-magie.
De idee voor dit projekt wortelt eigenlijk in de lessen fysika die we kregen in het middelbaar onderwijs in de jaren zestig. J.Pergoot was een leraar uit de duizend en zijn lessen waren rijkelijk doorspekt met laboratoriumproeven. In een van die lessen werd de zingende boog, een opstelling uit de tweede helft van de 19e eeuw, gedemonstreerd: een Rumkorffklos wordt aangesloten op twee puntelektroden en primair gevoed met een middels een triller pulserende gelijkspanning of met een LC kring. Tussen de elektroden ontstaat een vlamboog die een duidelijk fluitende toon voortbrengt. Uiteraard wilden we zoiets ook zelf eens uitproberen: een Rumkorfkklos hadden we weten slopen uit een oud 'medisch' elektriseertoestel en op de primair sloten we gewoon een zelfgebouwde audioversterker aan (jawel, met een EL34 buizeneindtrap in balansschakeling...). Vonken kregen we wel, en ze knetterden zelfs zowat in de maat van de muziek, maar van de muziek bleef niet veel over door het vele geknetter en het doorlopende doven van de boog op elke vermindering van de geluidssterkte van de muziek. Het fluiten op zich lukte echter wonderwel. Het experiment kreeg een plaats in een achterkamertje van ons geheugen. Tot we, in 1981 het idee opnieuw ter hand namen, maar dan gebruik makend van een heuse hoogspanningstransfo met ferrietkern gesloopt uit een oud televizietoestel.
Technisch gedetailleerde beschrijving van deze digitale luidspreker
De 'originaliteit' van de uitwerking van dit ontwerp is gelegen in het feit dat het een welhaast direkte omzetting mogelijk maakt van digitale audio in trillende lucht. Hiertoe wordt de digitale muziekinformatie omgezet in een serieel pulsbreedte gemoduleerd signaal, met een klokfrekwentie die minstens tweemaal de hoogste weer te geven frekwentie dient te bedragen. De door ons opgebouwde prototypes werken op frekwenties tussen 38kHz en 200kHz.
PWM-modulatie werd gebruikt na vele experimenten waarbij bleek dat :
1. - het rechtstreeks voeden van een plasma (onderhouden met DC) met een audiosignaal geen goed resultaat oplevert, omdat de vonk in funktie van de amplitude dooft en omdat het ontsteken en doven geen kontinue funktie is van het signaal. Wat we te horen krijgen is geknetter waarin het signaal nauwelijks herkenbaar is. Op grond van dit resultaat werd dan besloten tot de aanwending van een draaggolf met een ultrasone frekwentie, opdat ze niet hoorbaar zou zijn en het plasma toch kontinu zou kunnen gemoduleerd worden.
2.- amplitudemodulatie van een draaggolf voor de boog niet erg goed werkt : bij afwezigheid van een signaal zou de vonk doven en pas wanneer de minimale drempelspanning weer is bereikt zou hij opnieuw ontstaan. Muzikaal uit zich zoiets alweer in hels knetterende muziek en astronomische vervormingspercentages. Het blijkt essentieel te zijn dat de spanning in de boog konstant gehouden wordt. Wanneer de modulatie diepte wordt ingeperkt, klinkt het resultaat nochtans goed.
3.- frekwentie : als we de spanning konstant dienen te houden, kunnen we proberen de frekwentie te moduleren. Dit levert reeds iets betere resultaten op dan amplitudemodulatie, doch klinkt hoogst onbevredigend. Het dinamisch bereik bleek ook hier uiterst beperkt te zijn. De belangrijkste reden daarvoor is dat dit ons geen lineair afgegeven vermogen oplevert. Immers , in de formule voor vermogen P=U.I.cos(Phi) wordt I bepaald door de impedantie van de kring. Nu is deze waarde afhankelijk van de frekwentie, enerzijds omdat de stroombron een spoel is, anderzijds omdat de boog zich zowel als weerstand dan als kondensator gedraagt.
PWM ( Puls Width Modulation) bleek uiteindelijk de goede weg te zijn, met als bijkomend voordeel de potentiele mogelijkheid de geluidsweergever rechtstreeks digitaal uit te sturen. Hiermee is dan de eerste echte digitale luidspreker gerealiseerd. De omzetting digitaal naar analoog geschied geheel in het plasma zelf.
Bij PWM-technologie staan we voor twee mogelijke technische oplossingen :
a. PWM toepassen op een puls-signaal met konstante frekwentie en amplitude. Het probleem dat zich hierbij stelt is dat we met het oog op het bereiken van een hoge getrouwheid van de weergave, ontzettend snelle schakeltransistoren moeten gebruiken, die bovendien ook nog een groot vermogen dienen te kunnen schakelen. De vervormingscijfers staan of vallen immers met de flanksteilheid van de gemoduleerde pulsen.
b. PWM toepassen op een puls-signaal met konstante amplitude maar met veranderlijke frekwentie in funktie van het aangeboden signaal. Deze laatste mogelijkheid die ook wel in zgn. digitale versterkers in 'zelfoscillerende schakeling' wordt toegepast, sluit evenwel de tevoren geopperde mogelijkheid van direkte digitale aansturing uit. Het voordeel van deze aanpak ligt echter in het feit dat het ontwerp van de hoogfrekwenttransformator eenvoudig wordt en niet afgestemd dient te worden. Ook de keuze van de transistoren of FET's wordt iets minder kritisch. De schakeling stelt immers zelf zijn resonantiefrekwentie in. Wel dient ervoor gezorgd dat deze frekwentie boven de gehoorsgrens ligt, zoniet krijgen we hinderlijk sissen en/of fluiten te horen.
Digitale aansturing van PWM-plasma geluidsweergevers
Wat gestuurd wordt bij PWM modulatie is de duty-cycle van een steile blokgolfspanning met konstante amplitude. Deze duty cycle is de verhouding van aan-tijd tot uit-tijd, waarbij de som van deze beide tijden konstant is en overeenkomt met de periodetijd of frekwentie. De overgebrachte elektrische energie is maximaal wanneer de duty-cycle 1:1 is. Wanneer de verhouding 0:1 is hebben we het limiet geval waarbij er helemaal geen spanning is, en wanneer ze 1:0 is, krijgen we uitsluitend een DC spanning. Bij PWM regelen we dus de AAN-tijd zo dat deze nooit 0 kan worden en ontwerpen we het systeem zo dat de UIT-tijd steeds gelijk is aan de periode-tijd verminderd met de AAN-tijd.
Door een komputer kan een signaal dat voldoet aan deze kriteria eenvoudig worden opgewekt. Een seriele bitstroom met volgend patroon :
11111111111111110000000000000000
levert ons een 1:1 duty cycle op en een maximale analoge energie in het plasma. Met dit data-formaat (32 bits-serieel) is de kleinste informatie-eenheid:
10000000000000000000000000000000
De duty cycle is daarbij 1:31. Het zal duidelijk zijn dat we op deze wijze - blijvend bij dit voorbeeld- een resolutie krijgen van 16 mogelijke bitpatronen, overeenkomend met een resolutie van 4-bits, immers 2^4=16. De omzetting van parallelle digitale informatie in de komputer verloopt voor dergelijke 4-bit resolutie dan volgens volgende tabel:
binair serieel bitpatroon decimaal
- 0000 10000000000000000000000000000000 0
- 0001 11000000000000000000000000000000 1
- 0010 11100000000000000000000000000000 2
- 0011 11110000000000000000000000000000 3
- 0100 11111000000000000000000000000000 4
- 0101 11111100000000000000000000000000 5
- 0110 11111110000000000000000000000000 6
- 0111 11111111000000000000000000000000 7
- 1000 11111111100000000000000000000000 8
- 1001 11111111110000000000000000000000 9
- 1010 11111111111000000000000000000000 10
- 1011 11111111111100000000000000000000 11
- 1100 11111111111110000000000000000000 12
- 1101 11111111111111000000000000000000 13
- 1110 11111111111111100000000000000000 14
- 1111 11111111111111110000000000000000 15
Het zal duidelijk zijn dat de bitstroomlengte ( het aantal bits per periode van de PWM-golf) voor een resolutie van N-bits gegeven wordt door volgende formule:
Bitstroomlengte= (2^N)*2
Willen we een plasma-speaker bouwer met direkte digitale aansturing in 16-bit kwaliteit, dan is onze bitlengte zomaar eventje (2^16)*2= 131.072 bits . Willen we nu de draaggolffrekwentie bepalen op 40.000Hz , overeenkomstig een periodetijd van 25 microsekonden ( T=1/f) dan betekent dit dat de komputer in staat zal moeten zijn deze pulsen elk een breedte (tijdsduur) te geven van niet meer dan 190 picosekonden ( dit is 0.19ns)... Dit is heel wat sneller dan wat op dit ogenblik met PC's kan worden bereikt. In elk geval zullen we er niet omheen kunnen onze omzetting van parallel naar serieel in hardware te implementeren. Maar zelfs de snelste logische poort-schakelingen die op dit ogenblik op de markt gevonden kunnen worden hebben schakeltijden van rond de 4 nanosekonden.( bvb. de 74FCT-T reeks van IDT). Op dit vlak boekt de elektrotechnische industrie echter jaar na jaar enorme vooruitgangen, zodat de praktische realisatie van een 16bit digitale plasmaspeaker binnen afzienbare tijd beslist tot de realiseerbare projekten zal kunnen behoren.
Beperken we ons tot 8-bit resolutie, dan kan zo'n systeem betrekkelijk rechtoe rechtaan worden opgebouwd :
- bitstroomlengte= (2^8)*2= 512 bits
- Periode-tijd = 25 microsekonden ( 40.000 Hz draaggolf)
- Tijdsduur per serieel bit : 48 nanosekonden
Dit kan met gewone snelle TTL schakelingen worden gerealiseerd. De komputer -of de digitale signaalbron- dient wel in staat te zijn de nodige bytes aan de konvertor te leveren aan een tempo van circa. 20 microsekonden per byte. Dit kan een PC vandaag (dat was toen we dit schreven 1987...) normaal gezien wel aan, wanneer deze loopt op een klokfrekwentie vanaf bvb. 10MHz ( d.i. 0.1 microsekonde of 100ns per periode).
Problemen...
1. Snelle schakeltransistoren voor groot vermogen
Een van de grote problemen waar we mee te maken krijgen bij een praktische realisatie, is het vinden van voldoende snelle schakeltransistoren, voor de aansturing van de hoogfrekwent-transformator. Niet alleen is de schakelsnelheid van groot belang voor het verkrijgen van een getrouwe weergave, maar bovendien is zij van belang voor het bekomen van een redelijke efficientie. Immers, naarmate de transistoren grotere schakeltijden hebben, wordt het vermogen dat in warmte wordt omgezet en dus verloren gaat, ook steeds groter. Vandaar dan ook de zeer grote koelvinnen op mijn prototypes, waarin gebruik werd gemaakt van bipolaire vermogenstransistoren. In latere ontwerpen pasten we snelle power Mosfets toe.
2. Elektromagnetisch stoorveld
De schakelingen zoals hiervoor beschreven wekken gezien de grote steilheid van de flanken der signalen , en - vooral- gezien de zeer hoge spanningen waarmee gewerkt wordt, aanzienlijke elektromagnetische stralingen op. Dit uit zich o.m. in kwazi onmogelijke radio- en TV-ontvangst in de buurt van de schakelingen ( 50 meter in de omtrek...). Wil men niet binnen de kortste keren met de RTT-politie in aanraking komen, dan is het aanbrengen van een fijnmazig en geaard Faraday-scherm rond de opgebouwde plasmaschakeling, een absolute vereiste. Hiervoor kan gewoon kopergaas worden gebruikt. Let echter op : de kooi dient veel ruimte te laten voor de vlamboog, want anders neigt deze ernaar op de kooi over te springen.
3. Frekwentieweergave
De weergave van lage frekwenties is een funktie van de afstand tussen de elektroden. Willen we de basweergave verbeteren, dan dienen we deze afstand te vergroten. Echter, hoe groter de afstand tussen de elektroden, hoe hoger de spanning dient te zijn om een plasma te bereiken, en, hoe groter ook de plasmaluidspreker zal zijn. Het verhogen van de spanning gaat echter niet geheel zonder problemen. Deze problemen hebben te maken met de moeilijke vervaardiging van de nodige hoogspanningstransformator, met name, met de isolatie der sekondaire wikkelingen.
4. Geluidsdruk
De bereikbare geluidsdruk is een funktie van de stroom die door het plasma kan lopen. Men kan deze stroom echter niet zomaar opvoeren, omdat wanneer deze te hoog is, de elektroden gaan gloeien en afsmelten. Wanneer dit gebeurt, vermindert de veldsterkte tussen de elektroden, met als gevolg, een vermindering van de opgewekte geluidsdruk... In de praktijk blijkt het noodzakelijk gebruik te maken van wolfraam puntelektroden (tungsten), aangezien die, van alle verkrijgbare metalen, tegen de hoogste temperaturen bestand zijn. In de eerste prototypes had ik stalen punten gebruikt (gemonteerd in verstelbare passerbenen ), maar na enkele uren waren de punten daarvan volledig verdwenen. Wolfraam punten gelegeerd met een kleine dosis radioaktief thorium worden ook gebruikt in de TIG lastechniek. Het Thorium komt het goed aanspreken van de boog erg ten goede.
Opmerking:
Experimenten werden in ons laboratorium eveneens uitgevoerd met extreem hoge spanningen ( vanaf ca. 100kV) en puntstralers. Uit de fysika weet men dat een elektrisch geladen punt een zeer sterke ionenbron kan zijn, wanneer de spanning maar voldoende groot is. Een dergelijke puntelektrode levert een zgn. ionen-wind op die voelbaar is. Op grond hiervan zou ook een ionen-luidspreker kunnen worden gebouwd, wanneer we de aangelegde zeer hoge DC spanning moduleren met het audiosignaal. Minstens een fabrikant brengt een systeem dat vermoedelijk hierop berust, op de markt als ionen-tweeter. Ik heb er echter nog geen in handen gekregen en kunnen openmaken om na te gaan hoe het ding ineen zit.
Het grootste praktisch probleem hierbij is het verkrijgen van de nodige hoogspanningskomponenten : diodes en kondensatoren met doorslagspanningen van 50kV en meer. Voor onze eigen experimenten gebruikten we een viertal in serie geschakelde hoogspanningstransformatoren afkomstig uit gesloopte neon-reklames. Dit leverde ons een AC spanning van ca.36kV wat na vermenigvuldiging in een gelijkrichterkaskade tot 180kV kon opleveren. De kaskade en de diodes moeten beslist in een bad met elektrisch isolerende olie worden geplaatst, zoniet ontstaan er corona ontladingen op alle hoekjes en kantjes van de schakeling. Wie hiermee aan de slag wil gaan dienen we wel met nadruk te wijzen op het feit dat deze spanningen levensgevaarlijk zijn! Voorzie dus zeker aan/uit schakelaars op lange afstand (meer dan 3 meter) van de opstelling.
[24.01.1990]
Wanneer onze vlamboogjes vokale geluiden gaan voortbrengen,
worden we gekonfronteerd met iets magisch, onaards welhaast. De uitdrukking
van dit elektrovokaal Logos- projekt berust dan ook geheel op het overbrengen
van deze techno- magie.
Het idee van een 'fluitende boog' is helemaal niet zo nieuw en gaat terug op het onderzoek naar de fundamentele atoomstruktuur en de elektriciteitsleer uit het begin van de 20e eeuw. (Nicolai Tesla)
De 'originaliteit' van dit ontwerp is gelegen in het feit dat het een welhaast direkte omzetting mogelijk maakt van digitale audio in trillende lucht. Hiertoe wordt de digitale muziekinformatie omgezet in een serieel pulsbreedte gemoduleerd signaal, met een klokfrekwentie die minstens tweemaal de hoogste weer te geven frekwentie dient te bedragen.
Een prototype van de afgewerkte schakeling,
losgekoppeld van de paraboolstraler, staat op de foto hiernaast. De pratende
vlam ontstaat tussen de twee passerpunten op de foto. Gewone passerpunten kunnen
hier echter niet worden gebruikt zodat wij hiervoor etsnaalden uit wolfraam
hebben toegepast. Om een gemakkelijke ontsteking te bekomen is het best met
4% thorium verrijkt wolfram te gebruiken. De punten moeten wel af en toe wat
worden bijgeslepen. Dit soort elektroden is standaard in gebruik in het manuele
TIG lasproces. Voor dit doel moeten de kleinste diameters worden gebruikt. De
punten moeten nauwkeurig geslepen worden op een slijpmolen.
Het gebruik van een stofmasker bij het slijpen is aangewezen, vanwege de weliswaar
geringe radioaktiviteit van het stof. Hier is het elektronisch schema van onze
eerste twee prototypes:

Een foto van deze schakeling in werking:

In deze schakeling wordt zowel amplitude als frekwentiemodulatie toegepast. De tranformator is zelfoscillerend geschakeld. Voor rechtstreekse PWM aansluiting vanuit een mikrokontroller of een PC gebruikten we volgende schakeling:

Nota anno 2015:
Wolfraam elektroden met radioaktief thorium mogen niet langer worden verkocht op de europese markt. Met gewone wolfraam elektrodes werkt het ook, maar het ontsteken is moeilijker. Het aanbrengen van een radioaktief preparaat onder het midden van het plasma helpt. Daarvoor kan radium-fosforpreparaat of radioaktieve stralers uit brandmelders worden gebruikt.
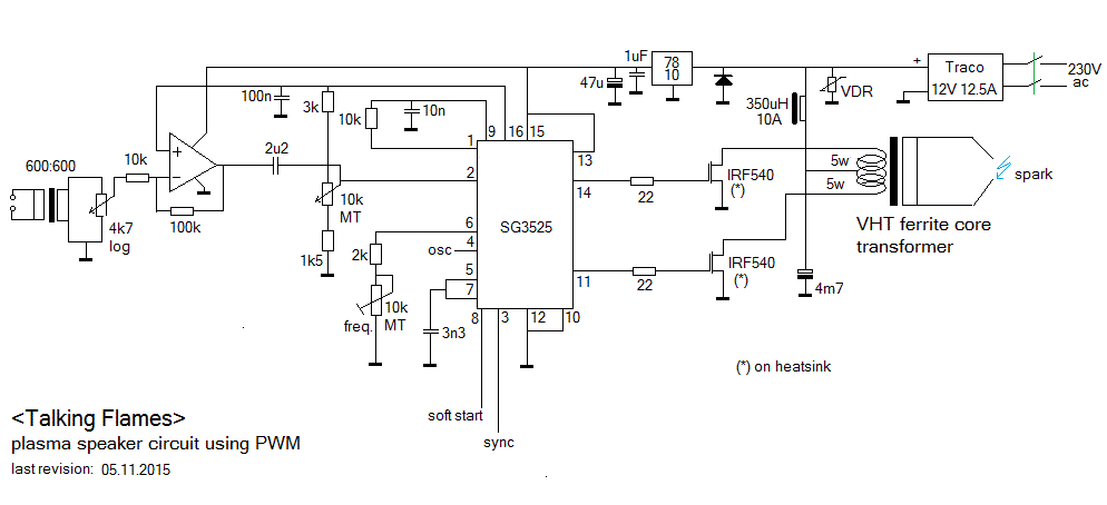
Een eenvoudig na te bouwen PWM schakeling kan eruit zien alvolgt:

De hoogspanningstransformator met ferrietkern kan eenvoudig gesloopt worden
uit eender welke oude kleuren TV met een kathodestraalbuis. De primaire wikkeling
wordt geheel weggenomen en vervangen door tweemaal vijf windingen dik koperdraad
(diameter 1.5mm) met een middenaftakking. Hoe groter de TV waaruit de transfo
wordt gesloopt, hoe hoger de sekondaire spanning zal zijn en dus ook hoe groter
de afstand tussen de vlamboogelektroden zal kunnen zijn. Het maximaal geluidsvolume
is evenredig met de afstand tussen deze elektroden. De
multiturn potmeter regelt de basisfrekwentie van het pulsbreedte signaal. De
beste instelling is die waarop de transformator in resonantie komt (meestal
tussen 35 en 250kHz). Omdat het rechtstreeks meten op de hoogspanningswikkeling
onmogelijk is met gewone meettoestellen (ze verdragen zelden hogere spanningen
dan 1000V) , voorzagen we onze ferriet kern van een extra wikkeling waarover
de spanning zwevend kan worden gemeten. Voor deze schakeling gebruikten we geen
passerpunten zoals in onze eerste versie maar heuse TIG elektrodehouders waarmee
de afstand tussen de wolfram elektroden heel precies kan worden ingesteld. Hier
is een detail van de mechanische konstruktie:
Een gedrukte schakeling voor deze plasma speaker is er ook:
Het ontwerp moet bij nabouw uiteraard worden aangepast aan de voetafdruk van de hoogspanningstransformator. Het type dat we voor dit exemplaar gebruikten was gelabeld 34614 V706 23, afkomstig uit een kleuren TV. Een erg gelukkige keuze bleek dat niet te zijn, want de hoogspanningswikkeling van dit type bevat met de wikkeling in serie geschakelde diodes, wat aanleiding geeft tot vervorming in het geluid. Voor de voeding maakten we gebruik van een standaard schakelende voeding (Traco) met een sekundaire spanning van 12V en een stroom van 12.5A. Het is belangrijk een type te kiezen zonder ventilator, want -afgezien nog van het hinderlijke lawaai- de luchtstroom verstoort de stabiliteit van de plasmaboog.
Hier enkele foto's van het afgewerkt projekt in werking:
Het dragend
chassis werd gelast uit roestvast staal. Hoewel deze schakeling goed werkt,
menen we toch dat verbeteringen nog mogelijk zijn, niet in het minst door het
verbeteren van de PWM modulatiediepte. Rekening houdend met de gelijkrichting
in de hoogspanningswikkeling, zou zuivere amplitudemodulatie wellicht een beter
resultaat kunnen opleveren. Volgende schakeling is dan ook zeker het proberen
waard:

Bibliografie:
DOWNLOAD
HIGH RESOLUTION PICTURE
"Talking Flames"
an audio installation-project by Godfried-Willem RAES
Talking Flames was in 1990, when we first presented it in public, the newest technical achievement from the Logos Laboratory for experimental music research, although the first prototypes go back to 1981. It uses a plasma in ionised air, an electric arc that is modulated with a PWM-audiosignal. Herewith a sound-radiator is created that doesn't make use of any moving parts such as cones or coils. It sets air into vibration in a most direct way. Moreover, it is also capable of converting digital audio-information into sound, using the ionised air arc as a digital to analog converter by simply integrating the PWM- signal. This digital loudspeaker operates on a very high voltage and pretty high frequency: the carrier wave should be at least two times the highest audiofrequency, so more than 40kHz. Ignition voltage is ca. 20kV. The electrodes are made of tungsten enriched with 4% radioactive thorium. The points have to be sharpened every so often.
Visually the sound source appears as flames that talk. There are no moving parts in the construction. The magic of this is exploited in the audio-art installation. The texts spoken by the flames, at the premiere presentation, were taken from 'Auto-Author' by Moniek Darge. But of course other text material can be used. The installation works best with whispering voices.
The project can also be presented in an interactive mode using two human speakers with a microphone and the plasma speakers set up at some 10 meters distance, close to the audience. Thus a talking flame dialog can be created.
Here is the circuit drawing for our very first prototypes made in 1981:

This is the PWM version from 1989:

This circuit is driven by the output of a fast microcontroller PWM generator or an ordinary PC. On the latter we simply used 2 output lines from the Centronics printer port.
A simple circuit using a standard PWM modulator chip:

Pictures of the finished realisations can be found in the dutch text above. A substantial improvement might be the following circuit, as yet under construction:

No matter what design you opt for, the selection of the flyback transformer is very important. Not all types can be used, as quite many more recent models have build-in diodes in the secondary high voltage winding. This leads to a highly distorted audio.
DOWNLOAD
HIGH RES0LUTION PICTURE
Last updated by Godfried-Willem Raes, Ghent, 2016-03-21
P.S.: Voor uitvoeringen en installaties van dit stuk moeten noch mogen auteursrechten worden betaald. Elke poging tot inning van auteursrechten naar aanleiding van publieke uitvoeringen van dit stuk en de ervoor gebruikte technologie kan gerechterlijk als poging tot afpersing worden vervolgd.
Construction, repair and maintenance logbook:
1981: Construction of a singing arc circuit.
1989: First public presentation of the 'Talking Flames' composition at Logos
Foundation.
1990: 'Taking Flames' installed and performed at the Brussels Palais des Beaux
Arts.
1992: 'Taking Flames' presented at the New Music Week in the Ghent Conservatory
of Music.
13.02.2003: 'Talking Flames' presented at the KriKri Festival of sound poetry,
Tinnen Port Theatre Ghent.
01.11.2015: design of a new PCB for Talking Flames 3
03.11.2015: Failed attempt to use AUIRF3710 mosfets: both burned out within
a minute. Replaced with IRF540.
04.11.2015: Extensive testing and adjustments.
05.11.2015: Redesign of the PWM circuit around the SG3525 chip. New PCB board
designed for evaluation.
07.11.2015: Attempts to reduce the distortion on the newly designed plasma circuit
lead to the conclusion that the flyback transformer used here contains diodes
in series with the different sections of the high voltage windings. This makes
the waveform highly assymmetrical what counts for the distortion. New flyback
transformers are no longer on the market as we found out. However, in Ireland
we traced a company specialised in obsolete electronic components: http://www.donberg.ie
, they have a wide assortment of transformers in stock. The types HR2045, HR1124,
HR9495 look useable although the site does not give datasheets.
10-19.12.2015: Talking flames presented at De Bijloke
on the Prometheus festival, no technical problems encountered.
18-20.03.2016: Talking Flames presented at 'Storm
op Komst' (Turnhout). By the end of the last day, a failure of one of the speakers
was reported.