Godfried-Willem Raes

Vrouwenkwartet

Womans Music

Voor 4 vrouwen

1991

De vrouwen komen op en gaan zitten op het podium zoals een strijkkwartet dat zou doen. Zij kunnen de instrumenten van het strijkwartet vasthouden in speelpositie, maar dit is optioneel en alleen aangewezen indien ze die instrumenten normaal ook bespelen. Er wordt in geen geval op de instrumenten gespeeld. Het kwartet kan ook geheel zonder instrumenten worden uitgevoerd, maar door de scenische opstelling moet wel de associatie met een strijkkwartet opgewekt kunnen worden. Eventueel -maar alleen wanneer de uitvoerders ook echt bekwame musici zijn-, kunnen partituren (Beethoven bvb.) op pupiters worden klaargezet. In dat geval spelen de uitvoerders de partituur mentaal en gekoordineerd.

Elke vrouw brengt een speciaal gebouwde kontaktmikrofoon (pressure transducer) in haar vagina (dit gebeurt op voorhand en is dus absoluut niet bedoeld als publieke aktie!) . De vier mikrofoons worden, via daarvoor speciaal ontworpen voorversterkers, elk op een eigen luidsprekerkanaal via een quadrofonische geluidsinstallatie aangesloten. Dit gebeurt onmiddellijk bij het betreden van het podium, door de geluidstechnieker. Afregeling en balans dienen uiteraard op voorhand gemaakt te zijn, zodat vanwege de geluidstechnieker geen verdere ingrepen nodig zijn.

Alle geluiden zijn vaginaal. De spelers mogen hun adominale spieren gebruiken om geluiden te veroorzaken. Dit mag evenwel niet op een aangedikt teatrale wijze gebeuren. De vrouwen zitten gewoon op hun stoel, maar zijn intens op elkaar betrokken zoals in het samenspel van het strijkkwartet. Het geproduceerde geluid bevat steeds twee komponenten: enerzijds een permanent lichtjes met de hartslag pulserend laag ruis geluid veroorzaakt door de bloeddoorstroming in de vaginawand en anderzijds een bewust kontroleerbaar laag pulsgeluid veroorzaakt door de muskulatuur van de vaginale spieren. Soms zijn ook darmgeluiden te onderscheiden.

De tijdsduur is vrij, maar moet niet langer zijn dan nodig is om het koncept voor het publiek duidelijk te maken en het verloop boeiend te houden.

Aan het eind van het stuk draagt de klanktechnieker er zorg voor de faders van de opnemerkanalen volledig uit te schakelen alvorens de opnemers worden losgekoppeld van de voorversterkers en de geluidsinstallatie. Dan pas gaan de spelers het podium af.

Godfried-Willem Raes

Gent, 1991

Konstruktieaanwijzingen voor de kontaktmikrofoons:

Gebruik piezoelektrische opnemers (rechthoekige, ca. 10mm x 4mm). De opnemers moeten goed worden afgeschermd en kunnen worden ingebouwd in een soepele huls, zo dat druk op de huls signalen veroorzaakt. Ingieten in zuurvrij silikonen is ook een goede oplossing. In geen geval mag er een elektrisch kontakt ontstaan tussen het opneemelement en het lichaam van de vrouw. Om hygienische redenen bevelen we aan de transducer in te brengen in een latex hulsje dat eenvoudig kan verkregen worden door vingers af te knippen van dunne medische latex handschoenen. De aansluiting met de kabel gebeurt dan met een klein elastiekje. Om technische kompikaties en bijgeluiden te vermijden is het sterk aanbevolen dat de uitvoerders een rok (en dus geen broek of panty's) dragen. Naakt is toelaatbaar, maar geen vereiste voor dit stuk.

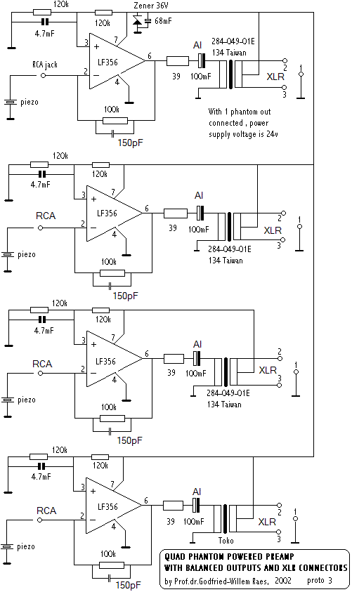
De voorversterkerschakeling, in de meest eenvoudige versie, ziet eruit alsvolgt:

Een volledige set van vier kutmikrofoons met bijhoorde fantoomgevoede voorversterkers met symmetrische transformator gebalanceerde uitgangen kan bij de auteur worden verkregen. Kostprijs: ca. 600 Euro. De apparatuur kan ook worden ontleend voor uitvoeringen van dit stuk.

Dit stuk ging in premiere op 18 december 2008, 20u in de Logos Tetraeder. Een volgende uitvoering is voorzien op 18 februari 2016, naar aanleiding van het tematisch koncert rond 'oorsprong', een kutkoncert.

Een van de transducers met toebehoren (in dit geval een enkelvoudige fantoomgevoede voorversterker en een losse latex handschoenvinger) zijn hier afgebeeld:

De opgebouwde 4-kanaals voorversterker met fantoomvoeding ziet eruit alsvolgt:

Het volledige schema voor de schakeling zoals gebruikt op 18.02.2016 ziet eruit alsvolgt:


PS 01.04.2018: Miya Masaoka presented a very similar project and idea in 2018 at the MoMA under the title Vaginated Chairs:

P.S.: Voor uitvoeringen van dit stuk moeten noch mogen auteursrechten worden betaald. Elke poging tot inning van auteursrechten naar aanleiding van publieke uitvoeringen van dit stuk kan gerechterlijk als poging tot afpersing worden vervolgd.


Back to Logos Homepage Back to Godfried's website Back to Logos Duo Back to Logos Ensemble Back to Logos Projects

Last updated: 2018-04-01 by Godfried-Willem Raes