" H E X "
Godfried-Willem RAES
1987

1. Concertversion
- a concerto for violin and computer controlled orchestra composed of automated electro-acoustical self-built instruments.
Soloist : Moniek Darge
2. Audio-Art Installation Project
- for laptop computer and eight electro-acoustical instruments.
Technical Description
One of the most striking characteristics of Godfried-Willem Raes' oeuvre since 1968 might very well be that most of his works in one way or another make extensive use of new and original instruments and sound sources. Here, most of the time these are fundamentally acoustical instruments and sound sources, despite the fact that the sounds often reach the audience through loudspeakers. This certainly applies to his "HEX" : in both versions of the piece a central computer, controlling the global evolution of the music through time, is being used. All sounds that can be heard originate from physically vibrating objects such as strings, metal blades, springs etc.... No electronic sound oscillators of any kind are used in the piece. This counts for the very fact that the sound-material used in the piece never sounds as if it were a caricature of real-world sound, such as it happens to be all too often the case in electronic music. Electronic circuitry nevertheless is both visually and functionally highly present and dominates the whole piece. On the level of the generation of the sounds themselves, small but fast dedicated computer systems are used to strictly control the vibrational modes of the physical objects incorporated on the printed circuit boards that make up the individual instruments. They are programmed in such a way that no periodic oscillations in the objects will ever occur. The circuit first strikes the object, then reads in any occurring resonance's. A numeric calculation follows resulting in the outputting of a sequence of pulses slightly different then the number read in first. From here on the process - in fact some kind of calculated feedback loop, is repeated until a stop instruction follows. These circuits - developed and built to this purpose by the author ( in "Hex" there are eight ) - on their turn are individually controlled by a small laptop computer serving as a central macro-controller. It is connected to the individual cards with an 8-bit wide parallel bi-directional links. This computer, originally a modified Epson HX-20, (the very first laptop computer to have appeared on the market), but in more recent versions (since 1990), a modified Toshiba T1000, runs the programs for either the concert-version , or the installation version of the piece. As the vast majority of real-time algorithmic tasks in this setup have been delegated to the individual instruments-on-a-card , the use of a small central computer became possible as its task is limited to the execution and control of the macrostructure of the musical composition . In the concertversion, this program is made to be interactive such that the central computer has to be operated by the author, who can determine the expressive course of the piece in real time depending on the performance circumstances. Since any time spent by the computer on performing calculations is lost time for a musical audience, the computer makes extensively use of burned-in EPROM's containing lookup-tables for the piece. These chips are an integrating part of the score and turn the computer into a dedicated machine.
In the piece, the computer together with the operator get the role of the orchestra and are used in much the same way in relation to the violin-solo as is the case in a classical concerto. But,the violin does not get a completely individual musical line, since its sounds are made accessible to the computer and can be modulated and integrated in the palette of the orchestra . In this respect the piece becomes really interactive. Since "Hex" in many respects is rather an orchestra then a composition, as an apparatus it renders a whole variety of different 'concertos' possible, which all will be presented under the generic name of "Hex". It is a bit like the Indonesian Gamelan in that way.
In the version of "HEX" as an automated audio-installation project, the central computer runs a very different program. Here the instruments-on-a-printed-circuit-card are, a bit like musicians in an orchestra, all connected with the central computer via long flatcables and skillfully perform its commands and programmed wishes. Nevertheless they all have a character of their own, a character on which the central brain has absolutely no control.
A visual feature of both versions of "HEX" consists of the fact that all the circuits, instruments and boards are left open and bare. Thus all the functioning of the attached physical objects can be perceived by those who watch them closely enough . Thus the setup has on the one hand something quite magically in its general appearance, but on the other hand, demystifying for whoever pays attention and comes close.

Creation and origin
"HEX" was premiered in the capital of Rwanda, Kigali, during March 1987. The piece was on the Logos-Duo's repertoire on their worldtour in that month and was further performed in Nairobi, Bangkok, Wellington ( on the computer-music festival), Auckland and Hongkong. (Generic version HEX0388). The first European performance took place in The Hague in June 1988 ( version HEX0688) at the occasion of the Audio Arts Festival. A much further developed version has been presented at the 'Audio Arts Symposium' in Linz ( HEX0988) . Moniek Darge played the role of the soloist in all of these performances. The pictures shown here stem from the performance at the VUB on november 23th 1988.
The installation version has been premiered at the Linz Ars Electronica festival in Austria, together with the older "Holosound"-installation . A new HEX-concerto has also has been commissioned for the Brussels University Art & Science Festival in November 1988. The U.S.-premiere of the piece took place in March '89. Further improved versions have been presented since, all over the world.
In 1997 the robotic audio art installation version of the piece was revised for a public appearance at the Brussels 'Elzenhof'. The piece ran for a period of two weeks without interruption..




Some pictures from our performance of <Hex> in Rimini, 1988:
(Thanks to David Pazzaglia for posting the pictures, 2016)
Back to Logos-Projects page : projects.html
Back to Main Logos page:index.html
In 2019, as a part of a research project on the catalogue of instruments made by Godfried-Willem Raes, research performed by Mattias Parent, we tried to set up the Hex-installation again. The first problem we encountered had to do with the absence of parallel printer ports on moderns PC's and the serious problems in bringing the by now 30 years old computers we used originally, back to life. In 2020 a dedicated board was finished to mimic a centronics port using midi.
Maintenance diary:
1987: Design and construction of
a busdriver with 8 parallrlports for the Epson HX20 laptop:
A MIDI interface driven by one of these ports was made as well:
As the memory of the HX20 was very limited, we designed a RAM expansion board
as well. Here is a picture:
1989: Design and construction of
an internal MIDI interface for the Toshiba T1000 laptop computer we are using
for <Hex> from now on.
Hex
software ported to Microsoft BC7 basic. The midi-port is now no longer occupying
a port on our bus. We designed a new bus driven by the printerport directly.
This gives us place to add the Strings and Mythes harp to the <Hex> orchestra.
09.04.2019: Unpacking all HEX-modules and attempting to
set it up again.
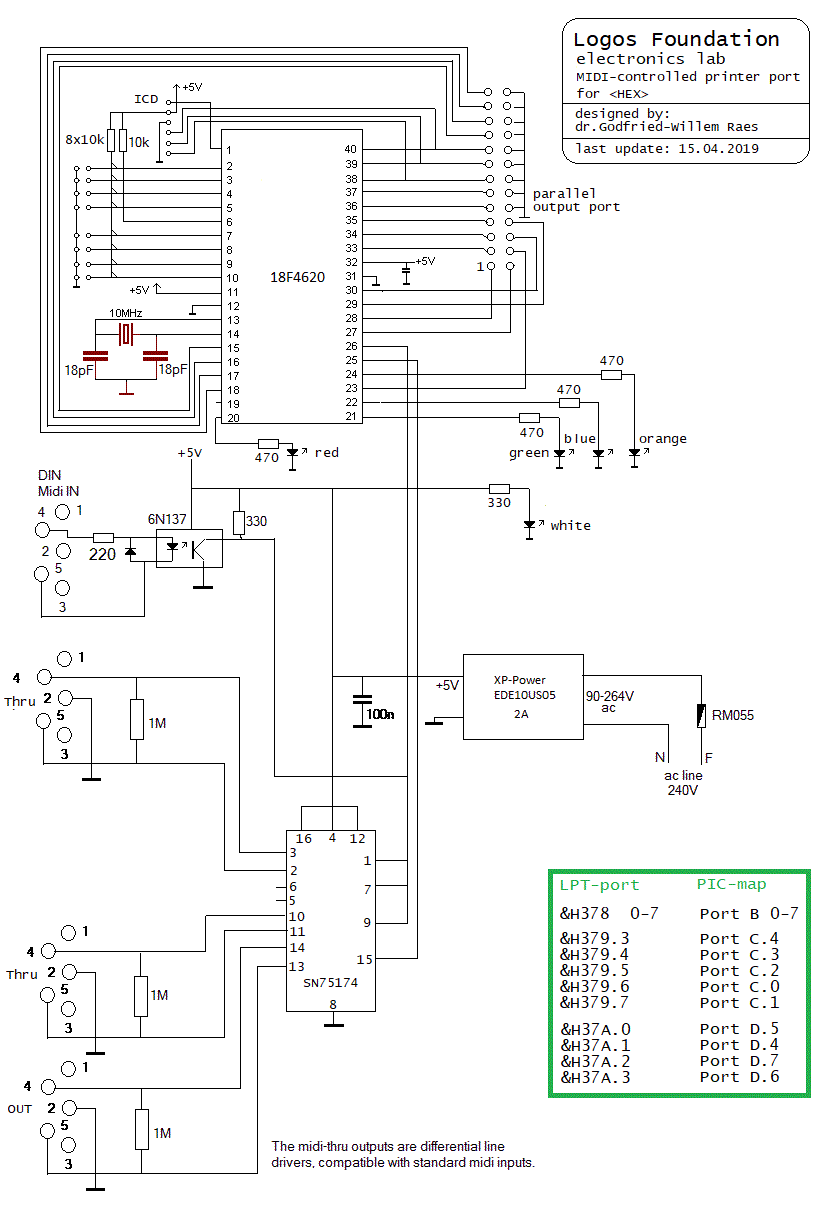
10.04.2019: As printerports suitable for bit-banging are no longer found on
modern computers, we started designing an interface using MIDI to implement
the traditional enhanced Centronics printer port. Here is a circuit drawing:
Note that the data-bus can be implemented
as a bidirectional bus. The bit mapping table refers to the most common port
adres for the printerport on 20th century IBM-type PC's. The port for the 8-bit
data is &H378, the next adres (&H379) holds only five bits read by the
computer to get feedback on the status of the printer: acknowledge bit, error,
paper jam etc...In our implementation we send these bits to the PC using the
midi-out port. The last port used is &H37A. On this port bit0 is used for
strobing the data on the data-port. Of course this hardware change, will have
consequences for the software. The original software, in its most recent version
(1997) was compiled with the Microsoft BC7 Basic compiler. It needs a major
rewrite to port the code to either PBCC of PBWin. If we decide to go for the
latter, we may just as well implement it in GMT... A major job that would take
us a few weeks.
11.04.2019: Development of the firmware for the Midi to LPT interface. Here
is a link to the source code.
12.04.2019: First attempt to translate the 1997 code
version (written for the Microsoft BC7 compiler) to Power Basic Console
Compiler. It's a major rewrite...
13.04.2019: A first and preliminary version of the Hex code is now running under
Windows10 in a console window.
14.04.2019: The PCB for the MIDI to LPT port done, etched, drilled and soldered.
Here is the PCB: 
15.04.2019: Further debugging of both the PIC firmware and the ported HEX-code.
16.04.2019: Checking the original power supplies in use for <Hex>. Some
seem to fail now.
10.05.2020: Work on the midi-controlled centronics port continued. Tests performed
using it as a generic printer driver, using our old Epson LQ850 dot matrix printer.
The test-code for this is in the /gmt/hex directory.