<Plus - Minus>
2019
Plus-Minus wordt een subtiele klankinstallatie die interaktief kan worden bespeeld door jong en oud. Het project bestaat uit 36 zorgvuldig gestemde dikke holle cilinders uit gehard aluminium. De buizen kunnen worden gekozen uit verschillende sets waarbij diverse stemmingen kunnen worden gebruikt. De gelijkzwevende stemming vormt daarbij slechts een van de mogelijkheden. Voor deze reeks is de tessituur van de beschikbare buizen:
De klankbuizen kunnen vrij opgehangen worden in een gelaste roestvast stalen draagkonstruktie op drie palen. Daartoe worden alle klankbuizen voorzien van boringen op nodale punten waardoorheen dikke nylon snaren met lussen aan beide uiteinden zijn aangebracht. Tot zover is het eigenlijk een hooggestemd modulair samenstelbaar buisklokkenspel.
Maar, dat is pas het begin van het projekt. De horizontale vierkante inox buizen waarin de klankstaven worden opgehangen zijn voorzien van MEMS-mikrofoontjes. Het door die mikrofoontjes opgevangen signaal wordt, na voorversterking en signal conditioning, in koppels naar 18 analoge multiplier schakelingen gevoerd. Deze schakelingen -ringmodulators eigenlijk- produceren alle som en verschiltonen tussen de signalen opgepikt door elk koppel naast elkaar geplaatste mikrofoontjes. Het resulterend signaal wordt verder versterkt en naar een mengschakeling gevoerd waarna het wordt weergeven door drie onafhankelijke grote hoornluidsprekers die bovenop de vertikale staanders zijn gemonteerd.
De hele installatie is makkelijk verplaatsbaar en kan zowat overal in minder dan een uur worden opgesteld. De installatie kan door een enkele animator worden opgesteld en begeleid, zodat de uitkoopsommen voor het project redelijk bescheiden kunnen worden gehouden.
We mikken hier in de eerste plaats op culturele centra, opendeur dagen in scholen en instellingen, team-building sessies voor bedrijven, animaties op openbare plaatsen (straat- en buurtfeesten). Deze aktiviteiten worden steevast op heel korte termijn georganiseerd en precies om daarop te kunnen inspelen, willen we het project eerst helemaal opbouwen en uittesten en dan pas beginnen met het aanbieden ervan aan externe partners. Om dit te doen willen we het project gedurende minstens een maand opstellen in onze loods en daarvoor vele mogelijke afnemers uitnodigen voor een bezoek.
In dit project wordt uitsluitend gebruik gemaakt van hoogwaardige analoge elektronica, een vakgebied waarin Logos sedert vijftig jaar een grote en inmiddels ook unieke expertise heeft opgebouwd. De laatste jaren kan de (her)introductie van kwalitatieve analoge schakelingen in het gebied van de klankkunst ook op een stijgende populariteit rekenen. Bovendien stelt de bouw en uitwerking van dit project het behoud van die expertise binnen Stichting Logos veilig, niet in het minst omdat jonge medewerkers intens bij de ontwikkeling worden betrokken. Alle details van de bouw en de ontwikkeling van het projekt worden in een dagboek bijgehouden en uitvoerig toegelicht.
Muzikaal-pedagogisch is dit project bijzonder interessant omdat het de participanten, zonder enige noodzakelijke voorkennis, confronteert met de akoestische basisprincipes die aan muzikale harmonie en samenklank ten grondslag liggen. Door de klankstaven op verschillende wijzen op de draagstruktuur te hangen en te bespelen, ontstaan telkens wisselende harmonische samenklanken, tot vele octaven onder de toonhoogtes van de aangeslagen staven. De principes van consonantie en dissonantie worden op deze wijze voor de participanten bijzonder duidelijk gemaakt. Maar, bovenal is het een erg prettig en fascinerend muzikaal speeltuig waaraan een groot plezier kan worden ontleend. Het project is geschikt voor jongeren vanaf 9 jaar, maar kan zeker ook met volwassenen worden ingezet.
Hier is een link naar een korte MP3 waarin de installatie wordt gedemonstreerd.
Medewerkers aan de bouw en ontwikkeling van de installatie:
- Lara Van Wynsberghe (constructie) - 6 maand
- Mattias Parent (constructie) - 2 maand
- Bert Vandekerckhove, atelier assistentie - 4 maand
- dr.Laura Maes (promotie en verkoop) - 2 maanden
- Peter Van Lancker (promotie brochure) -
- dr.Godfried-Willem Raes (wetenschappelijke en technische begeleiding)
Timing - werkplan, oorspronkelijke timing::
- 15.01.2019: start project
- 15.01.2019: research en uitwerking opbouw
- 15.02.2019: atelier werk - laswerk draagstruktuur
- 15.03.2019: aanmaak klankbuizen en ophangingslussen. Stemmen
- 15.04.2019: bouw elektronische schakelingen
- 15.05.2019: finale opbouw en tests
- 15.06.2019: Opstelling en demonstraties in de Logos Loods
Voor de realisatie van dit klankkunst project werd een projectsubsidie aangevraagd bij de Vlaamse Gemeenschap.
Op 14.01.2019 kregen we een subsidie toegekend voor de realisatie van dit projekt. Dossier nummer 28754.
Tabel met de bereikbare som- en verschiltonen voor alle mogelijke buiskoppel-kombinaties voor de buizenreeks in gelijkzwevende stemming, uitgedrukt in fraktionele midi-noten:
72 73 74 75 76 77 78 79 80 81 82 83 84 85 86 87 88 89 90 91 92 93 94 95 96 97 98 99 100 101 102 103 104 105 106 107 108
72 0. 23.07 35.62 43.18 48.67 53.04 56.68 59.89 62.77 65.38 67.74 69.92 71.99 73.93 75.78 77.55 79.24 80.86 82.43 83.96 85.45 86.9 88.29 89.67 91.02 92.34 93.64 94.92 96.17 97.41 98.63 99.84 101.03 102.22 103.38 104.54 105.69 73 84.5 0. 24.16 36.67 44.19 49.66 54. 57.69 60.93 63.81 66.37 68.72 70.93 72.99 74.94 76.79 78.55 80.24 81.86 83.44 84.97 86.46 87.89 89.3 90.68 92.02 93.34 94.64 95.92 97.17 98.41 99.63 100.84 102.04 103.21 104.38 105.54 74 85.02 85.5 0. 25.18 37.66 45.16 50.6 55. 58.72 61.96 64.79 67.35 69.73 71.93 73.99 75.94 77.79 79.54 81.23 82.86 84.45 85.98 87.45 88.89 90.3 91.67 93.02 94.34 95.64 96.91 98.17 99.41 100.63 101.84 103.03 104.22 105.38 75 85.56 86.02 86.5 0. 26.14 38.6 46.07 51.59 56.03 59.76 62.94 65.76 68.36 70.72 72.93 74.99 76.94 78.78 80.54 82.23 83.88 85.45 86.97 88.45 89.89 91.3 92.67 94.02 95.34 96.63 97.91 99.17 100.41 101.63 102.84 104.03 105.22 76 86.11 86.56 87.02 87.5 0. 27.05 39.49 47.07 52.64 57.08 60.74 63.91 66.78 69.35 71.72 73.93 75.99 77.93 79.78 81.54 83.25 84.88 86.44 87.97 89.45 90.89 92.3 93.68 95.02 96.34 97.63 98.91 100.17 101.41 102.63 103.84 105.03 77 86.67 87.1 87.55 88.02 88.5 0. 27.91 40.54 48.16 53.72 58.07 61.72 64.94 67.78 70.36 72.74 74.94 76.99 78.93 80.78 82.56 84.25 85.87 87.45 88.98 90.45 91.89 93.3 94.68 96.02 97.34 98.63 99.91 101.17 102.41 103.63 104.84 78 87.24 87.66 88.1 88.55 89.01 89.49 0. 29.14 41.72 49.3 54.73 59.07 62.77 65.95 68.8 71.39 73.75 75.94 78. 79.95 81.81 83.57 85.25 86.88 88.46 89.98 91.46 92.9 94.31 95.67 97.02 98.34 99.64 100.92 102.17 103.41 104.64 79 87.84 88.24 88.66 89.1 89.55 90.01 90.48 0. 30.28 42.82 50.25 55.69 60.09 63.76 66.96 69.81 72.38 74.74 76.94 79. 80.96 82.81 84.56 86.25 87.89 89.45 90.98 92.46 93.9 95.3 96.67 98.02 99.34 100.64 101.92 103.18 104.41 80 88.45 88.84 89.25 89.67 90.11 90.55 91.01 91.49 0. 31.35 43.69 51.16 56.68 61.05 64.74 67.95 70.79 73.36 75.73 77.93 80.01 81.96 83.79 85.56 87.26 88.88 90.45 91.98 93.46 94.89 96.3 97.67 99.02 100.34 101.64 102.92 104.17 81 89.08 89.45 89.85 90.26 90.68 91.11 91.55 92.02 92.5 0. 32.03 44.52 52.12 57.62 62.02 65.72 68.92 71.76 74.34 76.71 78.93 81. 82.93 84.78 86.56 88.24 89.87 91.45 92.97 94.44 95.88 97.29 98.67 100.02 101.34 102.64 103.91 82 89.71 90.07 90.45 90.84 91.25 91.67 92.1 92.55 93.02 93.5 0. 33. 45.62 53.14 58.65 63.05 66.73 69.92 72.77 75.35 77.74 79.95 81.99 83.94 85.8 87.55 89.25 90.88 92.45 93.97 95.45 96.89 98.3 99.68 101.02 102.34 103.64 83 90.35 90.7 91.07 91.45 91.84 92.25 92.66 93.1 93.55 94.02 94.5 0. 34.22 46.65 54.19 59.69 64.07 67.74 70.93 73.78 76.38 78.76 80.94 83. 84.96 86.8 88.56 90.26 91.88 93.45 94.97 96.45 97.89 99.3 100.68 102.02 103.34 84 91.01 91.35 91.7 92.07 92.45 92.84 93.24 93.67 94.1 94.56 95.02 95.5 0. 35.07 47.62 55.18 60.67 65.04 68.72 71.93 74.8 77.38 79.74 81.94 84.01 85.95 87.8 89.56 91.25 92.87 94.44 95.97 97.45 98.9 100.3 101.68 103.02 85 91.68 92.01 92.35 92.7 93.07 93.45 93.84 94.24 94.67 95.11 95.56 96.02 96.5 0. 36.16 48.67 56.19 61.66 66.05 69.73 72.96 75.81 78.37 80.74 82.95 85. 86.95 88.8 90.56 92.25 93.87 95.45 96.97 98.46 99.89 101.3 102.68 86 92.37 92.68 93.01 93.35 93.7 94.07 94.44 94.84 95.25 95.67 96.11 96.55 97.02 97.5 0. 37.18 49.66 57.16 62.66 67.04 70.76 73.96 76.79 79.37 81.75 83.94 86. 87.95 89.8 91.55 93.24 94.87 96.45 97.98 99.45 100.9 102.3 87 93.07 93.37 93.68 94.01 94.35 94.7 95.07 95.45 95.84 96.25 96.67 97.11 97.56 98.02 98.5 0. 38.14 50.6 58.14 63.65 68.07 71.76 74.94 77.79 80.38 82.74 84.94 87.01 88.95 90.79 92.55 94.24 95.88 97.45 98.97 100.45 101.89 88 93.78 94.07 94.37 94.69 95.01 95.35 95.7 96.07 96.45 96.85 97.25 97.67 98.11 98.56 99.02 99.5 0. 39.05 51.59 59.14 64.69 69.08 72.74 75.94 78.8 81.37 83.74 85.95 88.01 89.94 91.79 93.55 95.25 96.88 98.45 99.97 101.45 89 94.5 94.77 95.07 95.37 95.68 96.01 96.34 96.7 97.07 97.45 97.84 98.25 98.67 99.1 99.55 100.02 100.5 0. 40.12 52.64 60.22 65.72 70.07 73.75 76.96 79.8 82.38 84.75 86.95 89. 90.94 92.79 94.56 96.25 97.88 99.45 100.98 90 95.23 95.5 95.78 96.07 96.37 96.68 97. 97.34 97.7 98.07 98.45 98.84 99.25 99.67 100.1 100.56 101.02 101.5 0. 41.14 53.72 61.24 66.69 71.07 74.77 77.95 80.8 83.39 85.75 87.94 90. 91.95 93.8 95.56 97.25 98.88 100.45 91 95.98 96.23 96.5 96.78 97.07 97.37 97.68 98. 98.35 98.71 99.07 99.45 99.84 100.25 100.67 101.11 101.56 102.02 102.5 0. 42.28 54.73 62.2 67.69 72.09 75.76 78.96 81.81 84.38 86.74 88.94 91. 92.95 94.8 96.56 98.25 99.88 92 96.74 96.98 97.24 97.5 97.78 98.07 98.37 98.68 99.01 99.36 99.71 100.07 100.45 100.85 101.25 101.68 102.11 102.56 103.02 103.5 0. 43.18 55.61 63.16 68.68 73.05 76.74 79.95 82.79 85.36 87.73 89.93 92. 93.95 95.79 97.56 99.25 93 97.5 97.74 97.98 98.24 98.51 98.78 99.07 99.37 99.69 100.02 100.36 100.71 101.08 101.45 101.85 102.26 102.68 103.11 103.56 104.02 104.51 0. 44.03 56.6 64.18 69.66 74.05 77.74 80.94 83.78 86.36 88.73 90.93 93. 94.94 96.79 98.56 94 98.28 98.5 98.73 98.98 99.23 99.5 99.78 100.07 100.37 100.69 101.01 101.35 101.71 102.07 102.45 102.84 103.25 103.67 104.11 104.56 105.02 105.5 0. 45.16 57.69 65.19 70.69 75.08 78.76 81.94 84.78 87.36 89.74 91.95 94. 95.95 97.8 95 99.06 99.28 99.5 99.74 99.98 100.23 100.5 100.78 101.07 101.38 101.69 102.01 102.35 102.71 103.07 103.45 103.85 104.25 104.67 105.11 105.56 106.03 106.5 0. 46.22 58.65 66.19 71.69 76.07 79.74 82.93 85.78 88.37 90.74 92.94 95. 96.95 96 99.86 100.07 100.28 100.5 100.74 100.98 101.23 101.5 101.78 102.08 102.38 102.69 103.02 103.36 103.71 104.08 104.46 104.85 105.25 105.68 106.11 106.56 107.03 107.5 0. 47.07 59.62 67.18 72.67 77.04 80.72 83.93 86.78 89.37 91.74 93.94 96. 97 100.66 100.86 101.06 101.28 101.5 101.74 101.98 102.23 102.5 102.78 103.07 103.37 103.69 104.01 104.35 104.71 105.07 105.45 105.84 106.25 106.68 107.11 107.56 108.02 108.51 0. 48.16 60.67 68.19 73.66 78.05 81.73 84.94 87.8 90.37 92.74 94.94 98 101.48 101.66 101.86 102.06 102.28 102.5 102.73 102.98 103.24 103.51 103.78 104.07 104.37 104.69 105.01 105.36 105.71 106.07 106.45 106.85 107.26 107.68 108.11 108.56 109.03 109.5 0. 49.18 61.66 69.16 74.66 79.04 82.74 85.95 88.79 91.37 93.74 99 102.3 102.48 102.67 102.86 103.07 103.28 103.5 103.74 103.98 104.24 104.51 104.78 105.07 105.37 105.69 106.02 106.36 106.71 107.07 107.45 107.85 108.26 108.68 109.11 109.56 110.03 110.51 0. 50.14 62.6 70.14 75.65 80.05 83.74 86.94 89.79 92.37 100 103.13 103.3 103.48 103.67 103.86 104.07 104.28 104.5 104.74 104.99 105.24 105.5 105.78 106.07 106.38 106.69 107.02 107.36 107.71 108.07 108.46 108.85 109.26 109.68 110.12 110.56 111.03 111.51 0. 51.05 63.59 71.14 76.66 81.06 84.74 87.94 90.79 101 103.97 104.13 104.3 104.48 104.66 104.86 105.06 105.27 105.5 105.74 105.98 106.23 106.5 106.78 107.07 107.37 107.69 108.01 108.35 108.7 109.07 109.45 109.85 110.25 110.68 111.11 111.56 112.03 112.5 0. 52.12 64.64 72.19 77.69 82.07 85.75 88.95 102 104.81 104.97 105.13 105.3 105.48 105.66 105.85 106.06 106.27 106.5 106.73 106.98 107.23 107.5 107.78 108.07 108.37 108.69 109.01 109.35 109.71 110.07 110.45 110.85 111.26 111.68 112.11 112.56 113.03 113.5 0. 53.14 65.67 73.21 78.69 83.07 86.75 103 105.67 105.81 105.97 106.13 106.3 106.47 106.66 106.85 107.06 107.28 107.5 107.73 107.98 108.23 108.5 108.78 109.07 109.37 109.69 110.01 110.36 110.71 111.07 111.45 111.85 112.25 112.68 113.11 113.56 114.02 114.5 0. 54.19 66.69 74.2 79.69 84.07 104 106.53 106.67 106.81 106.97 107.13 107.3 107.48 107.66 107.86 108.07 108.28 108.5 108.74 108.98 109.24 109.5 109.78 110.07 110.37 110.69 111.02 111.36 111.71 112.08 112.46 112.85 113.26 113.68 114.11 114.56 115.02 115.5 0. 55.18 67.65 75.19 80.68 105 107.4 107.53 107.67 107.82 107.97 108.13 108.3 108.48 108.67 108.86 109.07 109.28 109.5 109.74 109.98 110.24 110.51 110.78 111.07 111.37 111.69 112.02 112.36 112.71 113.08 113.46 113.85 114.26 114.68 115.11 115.56 116.03 116.51 0. 56.11 68.64 76.18 106 108.27 108.4 108.53 108.67 108.82 108.97 109.13 109.3 109.48 109.67 109.86 110.06 110.28 110.5 110.74 110.98 111.24 111.5 111.78 112.07 112.38 112.69 113.02 113.36 113.71 114.08 114.46 114.85 115.26 115.68 116.11 116.56 117.03 117.51 0. 57.16 69.66 107 109.15 109.27 109.4 109.53 109.67 109.82 109.97 110.13 110.3 110.48 110.67 110.86 111.07 111.28 111.5 111.74 111.98 112.24 112.5 112.78 113.08 113.38 113.69 114.02 114.36 114.71 115.08 115.46 115.85 116.26 116.68 117.11 117.56 118.03 118.51 0. 58.14 108 110.04 110.15 110.27 110.4 110.53 110.67 110.81 110.97 111.13 111.3 111.48 111.67 111.86 112.07 112.28 112.5 112.74 112.98 113.24 113.5 113.79 114.08 114.38 114.69 115.02 115.36 115.71 116.08 116.46 116.85 117.26 117.68 118.11 118.56 119.03 119.51 0.
Tabel met de som- en verschiltonen uitgedrukt in frekwenties (Hz), voor de reeks buizen in gelijkzwevende stemming:
523 554 587 622 659 698 739 783 830 880 932 987 1046 1108 1174 1244 1318 1396 1479 1567 1661 1760 1864 1975 2093 2217 2349 2489 2637 2793 2959 3135 3322 3520 3729 3951 4186
523 0 31 64 99 136 175 216 260 307 357 409 464 523 585 651 721 795 873 956 1044 1138 1237 1341 1452 1570 1694 1826 1966 2114 2270 2436 2612 2799 2997 3206 3428 3663 554 1077 0 33 68 105 144 185 229 276 326 378 433 492 554 620 690 764 842 925 1013 1107 1206 1310 1421 1539 1663 1795 1935 2083 2239 2405 2581 2768 2966 3175 3397 3632 587 1110 1141 0 35 72 111 152 196 243 293 345 400 459 521 587 657 731 809 892 980 1074 1173 1277 1388 1506 1630 1762 1902 2050 2206 2372 2548 2735 2933 3142 3364 3599 622 1145 1176 1209 0 37 76 117 161 208 258 310 365 424 486 552 622 696 774 857 945 1039 1138 1242 1353 1471 1595 1727 1867 2015 2171 2337 2513 2700 2898 3107 3329 3564 659 1182 1213 1246 1281 0 39 80 124 171 221 273 328 387 449 515 585 659 737 820 908 1002 1101 1205 1316 1434 1558 1690 1830 1978 2134 2300 2476 2663 2861 3070 3292 3527 698 1221 1252 1285 1320 1357 0 41 85 132 182 234 289 348 410 476 546 620 698 781 869 963 1062 1166 1277 1395 1519 1651 1791 1939 2095 2261 2437 2624 2822 3031 3253 3488 739 1262 1293 1326 1361 1398 1437 0 44 91 141 193 248 307 369 435 505 579 657 740 828 922 1021 1125 1236 1354 1478 1610 1750 1898 2054 2220 2396 2583 2781 2990 3212 3447 783 1306 1337 1370 1405 1442 1481 1522 0 47 97 149 204 263 325 391 461 535 613 696 784 878 977 1081 1192 1310 1434 1566 1706 1854 2010 2176 2352 2539 2737 2946 3168 3403 830 1353 1384 1417 1452 1489 1528 1569 1613 0 50 102 157 216 278 344 414 488 566 649 737 831 930 1034 1145 1263 1387 1519 1659 1807 1963 2129 2305 2492 2690 2899 3121 3356 880 1403 1434 1467 1502 1539 1578 1619 1663 1710 0 52 107 166 228 294 364 438 516 599 687 781 880 984 1095 1213 1337 1469 1609 1757 1913 2079 2255 2442 2640 2849 3071 3306 932 1455 1486 1519 1554 1591 1630 1671 1715 1762 1812 0 55 114 176 242 312 386 464 547 635 729 828 932 1043 1161 1285 1417 1557 1705 1861 2027 2203 2390 2588 2797 3019 3254 987 1510 1541 1574 1609 1646 1685 1726 1770 1817 1867 1919 0 59 121 187 257 331 409 492 580 674 773 877 988 1106 1230 1362 1502 1650 1806 1972 2148 2335 2533 2742 2964 3199 1046 1569 1600 1633 1668 1705 1744 1785 1829 1876 1926 1978 2033 0 62 128 198 272 350 433 521 615 714 818 929 1047 1171 1303 1443 1591 1747 1913 2089 2276 2474 2683 2905 3140 1108 1631 1662 1695 1730 1767 1806 1847 1891 1938 1988 2040 2095 2154 0 66 136 210 288 371 459 553 652 756 867 985 1109 1241 1381 1529 1685 1851 2027 2214 2412 2621 2843 3078 1174 1697 1728 1761 1796 1833 1872 1913 1957 2004 2054 2106 2161 2220 2282 0 70 144 222 305 393 487 586 690 801 919 1043 1175 1315 1463 1619 1785 1961 2148 2346 2555 2777 3012 1244 1767 1798 1831 1866 1903 1942 1983 2027 2074 2124 2176 2231 2290 2352 2418 0 74 152 235 323 417 516 620 731 849 973 1105 1245 1393 1549 1715 1891 2078 2276 2485 2707 2942 1318 1841 1872 1905 1940 1977 2016 2057 2101 2148 2198 2250 2305 2364 2426 2492 2562 0 78 161 249 343 442 546 657 775 899 1031 1171 1319 1475 1641 1817 2004 2202 2411 2633 2868 1396 1919 1950 1983 2018 2055 2094 2135 2179 2226 2276 2328 2383 2442 2504 2570 2640 2714 0 83 171 265 364 468 579 697 821 953 1093 1241 1397 1563 1739 1926 2124 2333 2555 2790 1479 2002 2033 2066 2101 2138 2177 2218 2262 2309 2359 2411 2466 2525 2587 2653 2723 2797 2875 0 88 182 281 385 496 614 738 870 1010 1158 1314 1480 1656 1843 2041 2250 2472 2707 1567 2090 2121 2154 2189 2226 2265 2306 2350 2397 2447 2499 2554 2613 2675 2741 2811 2885 2963 3046 0 94 193 297 408 526 650 782 922 1070 1226 1392 1568 1755 1953 2162 2384 2619 1661 2184 2215 2248 2283 2320 2359 2400 2444 2491 2541 2593 2648 2707 2769 2835 2905 2979 3057 3140 3228 0 99 203 314 432 556 688 828 976 1132 1298 1474 1661 1859 2068 2290 2525 1760 2283 2314 2347 2382 2419 2458 2499 2543 2590 2640 2692 2747 2806 2868 2934 3004 3078 3156 3239 3327 3421 0 104 215 333 457 589 729 877 1033 1199 1375 1562 1760 1969 2191 2426 1864 2387 2418 2451 2486 2523 2562 2603 2647 2694 2744 2796 2851 2910 2972 3038 3108 3182 3260 3343 3431 3525 3624 0 111 229 353 485 625 773 929 1095 1271 1458 1656 1865 2087 2322 1975 2498 2529 2562 2597 2634 2673 2714 2758 2805 2855 2907 2962 3021 3083 3149 3219 3293 3371 3454 3542 3636 3735 3839 0 118 242 374 514 662 818 984 1160 1347 1545 1754 1976 2211 2093 2616 2647 2680 2715 2752 2791 2832 2876 2923 2973 3025 3080 3139 3201 3267 3337 3411 3489 3572 3660 3754 3853 3957 4068 0 124 256 396 544 700 866 1042 1229 1427 1636 1858 2093 2217 2740 2771 2804 2839 2876 2915 2956 3000 3047 3097 3149 3204 3263 3325 3391 3461 3535 3613 3696 3784 3878 3977 4081 4192 4310 0 132 272 420 576 742 918 1105 1303 1512 1734 1969 2349 2872 2903 2936 2971 3008 3047 3088 3132 3179 3229 3281 3336 3395 3457 3523 3593 3667 3745 3828 3916 4010 4109 4213 4324 4442 4566 0 140 288 444 610 786 973 1171 1380 1602 1837 2489 3012 3043 3076 3111 3148 3187 3228 3272 3319 3369 3421 3476 3535 3597 3663 3733 3807 3885 3968 4056 4150 4249 4353 4464 4582 4706 4838 0 148 304 470 646 833 1031 1240 1462 1697 2637 3160 3191 3224 3259 3296 3335 3376 3420 3467 3517 3569 3624 3683 3745 3811 3881 3955 4033 4116 4204 4298 4397 4501 4612 4730 4854 4986 nh 0 156 322 498 685 883 1092 1314 1549 2793 3316 3347 3380 3415 3452 3491 3532 3576 3623 3673 3725 3780 3839 3901 3967 4037 4111 4189 4272 4360 4454 4553 4657 4768 4886 nh nh nh nh 0 166 342 529 727 936 1158 1393 2959 3482 3513 3546 3581 3618 3657 3698 3742 3789 3839 3891 3946 4005 4067 4133 4203 4277 4355 4438 4526 4620 4719 4823 4934 nh nh nh nh nh nh 0 176 363 561 770 992 1227 3135 3658 3689 3722 3757 3794 3833 3874 3918 3965 4015 4067 4122 4181 4243 4309 4379 4453 4531 4614 4702 4796 4895 4999 nh nh nh nh nh nh nh nh 0 187 385 594 816 1051 3322 3845 3876 3909 3944 3981 4020 4061 4105 4152 4202 4254 4309 4368 4430 4496 4566 4640 4718 4801 4889 4983 nh nh nh nh nh nh nh nh nh nh nh 0 198 407 629 864 3520 4043 4074 4107 4142 4179 4218 4259 4303 4350 4400 4452 4507 4566 4628 4694 4764 4838 4916 4999 nh nh nh nh nh nh nh nh nh nh nh nh nh nh 0 209 431 666 3729 4252 4283 4316 4351 4388 4427 4468 4512 4559 4609 4661 4716 4775 4837 4903 4973 nh nh nh nh nh nh nh nh nh nh nh nh nh nh nh nh nh nh 0 222 457 3951 4474 4505 4538 4573 4610 4649 4690 4734 4781 4831 4883 4938 4997 nh nh nh nh nh nh nh nh nh nh nh nh nh nh nh nh nh nh nh nh nh nh 0 235 4186 4709 4740 4773 4808 4845 4884 4925 4969 nh nh nh nh nh nh nh nh nh nh nh nh nh nh nh nh nh nh nh nh nh nh nh nh nh nh nh nh 0Som-tonen aangegeven als nh in de tabel, zijn niet duidelijk hoorbaar.
Wiskundige achtergrond:
De overdrachtfunktie van een ringmodulator -geformuleerd in het tijdsdomein- ziet eruit alsvolgt:
Voor de hier gebruikte AD633 is de schaalfaktor k = 10. De absolute waarde van Ux en Uy moet <= 10 V.
Hoe hieruit de bewering in verband met de frekwentierelatie tussen in- en uitgang volgt, is wiskundig iets komplekser. De schakeling gedraagt zich als een vermenigvuldiger in het tijdsdomein. Wanneer we nu uitgaan van ingangssignalen die periodieke funkties zijn bvb.:
waarbij fx en fy dus de respektievelijke frekwenties en fazehoeken zijn van de ingangssignalen. Uxp en Uyp zijn de piek amplitudes van beide ingangssignalen. De ontwikkeling van het produkt levert dan:
wat , in woorden uitgedrukt betekent dat we in het uitgangssignaal alle som en verschiltonen tussen de frekwenties van de ingangssignalen te horen krijgen.
Technische gegevens:
- Voedingsspanning: 230V ac
- Stroomopname: 3 A max.
- Opgenomen vermogen: 30 Watt in rust, max. 620 Watt piek in bedrijf
- Geluidsdruk: <= 90 dBA
- Gewicht: ca. 50kg (te bepalen)
- Afmetingen (gemonteerd): 1400 mm (driehoekig), hoogte: 1800 mm
- Minimaal benodigd podiumoppervlak: 16 m2 (4m x 4m):
- Verzekeringswaarde: 25.000 Euro
Bouwdagboek en werkplan:
15.09.2018: Opstellen van de subsidieaanvraag en uitwerken van de eerste schetsen voor het bouwplan.
14.01.2019: Toekenning van een subsidie van 37.000 euro voor de realisatie van dit projekt. Dat is 10.000 euro minder dan wat we hadden aangevraagd...
15.01.2019: Labo proeven met optische sensors: OPB742 en CNY70, reflektieve sensors gebruikt als trillingsopnemers.
16-20.01.2019: De optische sensors blijken perfekt te werken wanneer toegepast op snaren, maar de experimenten op klankbuizen werken niet goed vanwege de erg kleine trillende exkursies van het aluminium. De bereikbare signaal/ruisverhouding is onbevredigend.
22.01.2019: Onderzoek naar de mogelijkheid om elektromagnetische transducers toe te passen. De keuze voor aluminium klankbuizen maakt dit echter wel problematisch.
25-26.01.2019: Uitwerking van een mogelijk lasplan voor de hoofdkonstruktie.
27.01.2019: Selektie van geschikte eindversterker modules. Digitale, klasse D versterkers lijken aangewezen. Drie Texas modules ontwikkeld rond de TPA3129D2 chip besteld bij Farnell.
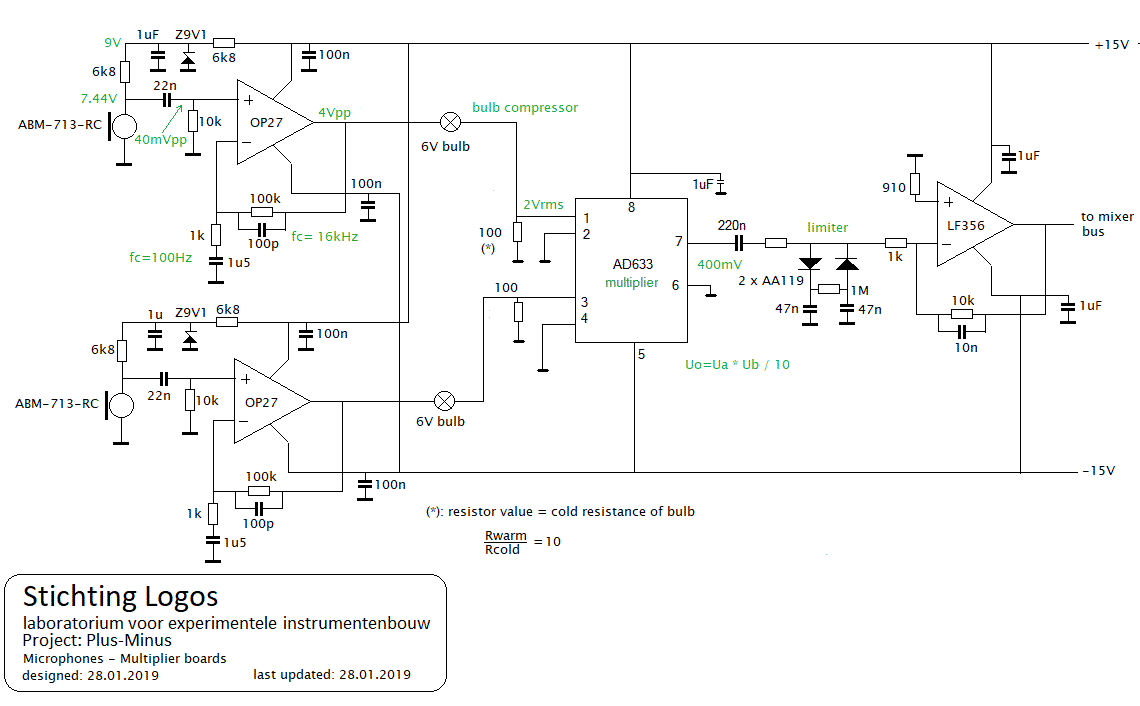
28.01.2019: First wiring sketches:29.01.2019: Elke klankstaaf krijgt een eigen mikrofoontje, geplaatst in een dikke viltring. ABM-713-RC mikrofoonkapsels besteld bij Farnell. Met een hartafstand van klankstaaf tot klankstaaf van 100 mm, hebben we per drager dan 6 PCB's nodig, formaat 200 x 100. In totaal dus 18 mikrofoon-multiplier PCB's. Eerste uitwerking van de schakeling:
De ABM-713-RC mikrofoontjes zijn omnidirektionele subminiatuur type, met een penafstand van 1.9 mm. In onze proefschakeling trekken ze 0.23 mA. De ingangskondensator bij de OP27 opamp werd opzettelijk klein (22nF) genomen, om lage tonen op de ingang te verzwakken. Ook het hele netwerk rond die opamp werd berekend om de bandbreedte te beperken.
30.01.2019: Voedingen voor de eindversterkers besteld bij Farnell (24V - 220W). Eerste ontwerpschetsen voor de ringmodulator en voorversterker PCB's.
31.01.2019: Prototype PCB designed, etched drilled and produced for measurements and evaluation. Here is the PCB for this prototype:This board has some minor errors, to be corrected in the production version. De hartafstand tussen de pinnen van de mikrofoontjes is slechts 1.9mm. We vergaten enkele doorverbindingen van de massa. In de volgende versie wordt dit uiteraard allemaal rechtgezet. Ook de Weidmueller konnektoren steken te ver uit buiten de print. Ze moeten verschoven worden opdat de montage op de inox dragers mogelijk zou zijn. De eindversterker modules (Texas) werden geleverd door Farnell. Lampjes voor de kompressorschakeling besteld bij Conrad, evenals een voorraad fotogevoelige Bungard printplaat.
01.02.2019: Metingen uitgevoerd op de prototype schakeling met volgende komponentenwijzigingen tegenover het eerste ontwerp:De gain van de laatste trap moet eventueel nog worden aangepast aan wat de Texas eindversterker mag en moet hebben. De signaal ruisverhouding van de gehele schakeling is ongeveer 52dB. Eerste proeven met enkele testbuizen. De kompressor schakeling rond het lampje blijkt behoorlijk goed te werken, al is de belasting van de OP27 aan de hoge kant., wat tot vervorming leidt.
02.02.2019: Redaktie van een degelijk berekeningprogramma voor de nodige aluminium buizen. De materiaal'konstante' in de tekstboek formule (cfr. akoestiek kursus Godfried-Willem Raes) blijkt helemaal niet zo konstant te zijn. Aangezien ons oude en vertrouwd Gaussfit programma niet meer loopt onder Win10, moesten we op zoek naar een alternatief. Dat vonden we op internet onder de naam 'Curve Expert'. Uitgaande van onze meetgevens blijkt die 'konstante', voor het type buis dat we hier gebruiken te verlopen volgens volgende derde-graadsvergelijking: K = 1.7938E6 - 4.0337E2 f + 2.4672E-1 f^2 - 5.12378E-5 f^3. Produktie van een tweede prototype PCB, belichten, ontwikkelen, etsen, boren en solderen. De pinafstand van de 330n kondensatoren blijkt groter dan wat we hadden voorzien. Bij de derde versie van de gedrukte schakeling wordt dit gekorrigeerd. Alle weerstanden zijn 1% metaalfilm., 1/8W, waar de voorraad moet worden aangevuld. De 1/4W types zijn moeilijk in de 0.7mm boorgaatjes te monteren. Er worden geen IC voetjes gebruikt. Hier is een foto van de bestukte 2e test schakeling:De soldeerzijde, waarop de konnektors zijn gesoldeerd en de tantaal bypass kondensatoren op de voedingslijnen zie er nu zo uit:
03.02.2019: Bestelling ontbrekende onderdelen bij Farnell: metaalfilmweerstanden 1%: 20k, 1M, 100k, 6k8 en fimkondensatoren 10uF, 330nF, 10nF, 22nF, 220nF. Verdere afwerking en tests van de bestukte 2e schakeling.
04.02.2019: De OP27's blijken niet voldoende stroom te kunnen leveren om de lamp-kompressor aan te sturen zonder te clippen. Daarom besloten we de uitgang van die opamps te bufferen met BUF634P chips. De nieuwe schakeling komt er dan uit te zien als:Dit verhoogt niet alleen de kostprijs van de boards, maar maakt uiteraard ook een ander printplaatontwerp noodzakelijk. Hier is het nieuwe ontwerp:
05.02.2019: Print versie 2 uitgetest en gemeten. Test konnektor ineen gestoken, wat het uitmeten eenvoudiger en storingsvrijer maakt. Saturatie blijft bij harde aanslagen op de buizen. Produktie van het nieuwe PCB. Weerstand na het lampje verlaagd tot 37.4 Ohm. De buffer chips werden vandaag geleverd door Farnell, ze verdwijnen echter helaas uit hun leveringsprogramma... Volledig bestukt. Test en evaluatie is voor morgen...
06.02.2019: Lineaire voedingen +15V/-15V, 2 x 200mA besteld: VXI Power, order nr Farnell 118-6402. Zaag- en stemwerk voor een eerste reeks klankbuizen. Test van het nieuwe board uitgevoerd: een substantiele verbetering tegenover beide vorige versies. Hier is de bestukte versie:De viltringen rond de mikrofoontjes zijn 12 mm dik.
07.02.2019: Uittekenen van de plannen voor de voeten van de vertikale staanders waarin de voedingen en de eindversterker worden gehuisvest. Levering van de +15/-15V voedingsmodules.
08.02.2019: Uitsnijden van de eerste drie basisplaten voor de vertikale staanders: gelijkzijdige driehoeken, elke zijde 400 mm. Centraal gat 30 mm waarin de vertikale buis wordt vastgelast. Materiaaldikte voor deze platen: 3 mm. De bodemplaat waarop de voedingen en de eindversterker worden gemonteerd worden gemaakt uit 2 mm dikke plaat.
09.02.2019: Uitsnijden van de drie bodemplaten uit 2 mm dik inox. Bestelling IEC chassisdelen voor de stroomvoorziening. Inlassen M14 moeren op de vertikale staanders.
10.02.2019: 100 mm afstandbussen (9 stuks) uit 3 mm dikke inox buis, diameter 20 mm zagen.We raken doorheen onze voorraad roestvast staal en allerlei inox bouten...M12 moeren, M12 X 120 bouten, M14 tappen, M14 x 20 bouten, inox 5 mm x 50mm x 6000.
11.02.2019: Konstruktie en TIG laswerk voor de 6 buisklemmen waarmee de horizontale vierkante profielen verstelbaar moeten kunnen worden vastgezet op de vertikale staanders. De klembouten worden uitgevoerd in M12, voorzien van bakeliet kogelknoppen.Vier klemmen afgewerkt, nog twee te doen.
12.02.2019: Bestelling Fabory hardware: M12 inox moeren (51080.120.001), M12 dopmoeren (51400.120.001), Kogelknoppen M12 (56914.120.040), Driesterknop M14 (57021.140.050), M12x120 cilinderkopbouten (51050.120.120)
13.02.2019: Voedingsmodules en eindversterker afmeten en boorgaten overbrengen op de onderplaten.Konstruktie van de beugels voor de montage van de symmetrische +/-15V voedingsmodules. Inkoop 4 mm kobalt boortjes en M12 tappen, Decoene-Simons.
14.02.2019: Levering hardware door Fabory. Afwerken -TIG laswerk- van twee ontbrekende klemmen.
15.02.2019: Konstruktie van de twaalf M12 handschroeven voor de bevestiging van de horizontale dragers, uitgaande van de geleverde stukken. Lassen (op de lastafel) van de vertikale palen op de driehoekige onderplaten. Boren van de 30 mm gaten. Eerste proefopstelling:Voor de onderste voeten wachten we op de levering van de IEC konnektors door Farnell. Voor de zijpanelen kunnen we geprofileerd RVS gebruiken. Daardoor scheppen we meteen ook wat minimale ventilatie voor de vermogenselektronika terwijl de veiligheid toch niet in het gedrang komt. . Bestellen van M14 tappen en M4 dopmoeren. (Fabory)
16.02.2019: De handschroeven met M14 schroefdraad worden door Fabory nageleverd... Die waren niet uit voorraad leverbaar. Boren van de ca. 200 gaten in de horizontale liggers. Hier kunnen we M4 haakjes van 50mm gebruiken voor de ophanging van de aluminium klankstaven:
17.02.2019: Inspektie van mogelijk bruikbare hoornluidsprekers en uitmeten van de motoren. Zoektocht naar M14 tappen..
18.02.2019: lassen van de klemmen op de horizontale vierkante dragers.Vastzetten van de M4 open ooghaken op de horizontale leggers.
19.02.2019: Uitboren van de 19 mm gaten in de drie BIM-boxjes voor de aansluitingen op de vertikale palen. Hier gebruiken we drie mannelijke XLR 3 polige chassisdelen voor de aansluiting van de megafoons, en drie mannelijke 5-polige XLR chassisdelen voor de +/-15V voeding en de audio output.
20.02.2019: Verdere afwerking van de BIM-boxen: boring van de 13 mm draaddoorvoergaten en de bevestigingsgaten op de inox plaatjes.IEC ingangskonnektoren (Bulgin PX0716/48 en Schurter 6424.0253.15) besteld bij RS-electronics.
21.02.2019: Uitfrezen van de onderzijde van de haakjesdrager. 72 gaten uit te frezen.
22.02.2019: Konstruktie van de ophanghaakjes met M4 schroefdraad. Uitsnijden eerste zijplaten voor de voeten.
23.02.2019: Eerste tentatieve montage van de voedings- en versterkerkomponenten in de sokkels. Natappen van de M12 schroefdraden in de gelaste buisklemmen.
24.02.2019: Verdere suksesloze zoektocht naar M14 tappen on de rommelmarkt. Experimentele montage van de sokkels. Verder uitsnijden van de zijplaten voor de sokkels, met uitsparingen voor de IEC konnektors. Voorzien we blauw licht vanuit de ventilatiegaten? Dit kan, gebruik makend van de 24V voedingsspanning.
25.02.2019: Horizontale leggers mechanisch afgewerkt:Konstruktie van de bevestigingsplaatjes voor de IEC konnektoren. Voor het vastzetten gebruiken we M4 x 50 inox cilinderkopboutjes. Aflassen van de sokkels. Testmontage met M12 kogelkopen. Bestelling bij Fabory geplaatst voor ontbrekende inox bouten en moeren evenals een tappenset voor M14 bouten. Oppoetsen van de sokkels met schuurpapier en aceton. Machinaal polieren op zijdeglans is voor later...
26.02.2019: Definitieve montage van voedingen en versterkers op de bodemplaten. Soldering van de 230V IEC konnektors. Niet vergeten zekeringen in de houders te plaatsen!Levering Fabory M14 tappen, M4 schroeven en onderlegplaten.
27.02.2019: Uittekenen bedradingsplan. Elektrische draden door de vertikale buizen trekken en solderen aan de XLR konnektoren. We gebruiken 1m20 soepele PVC draad met 5-geleiders, 0.75mm2: aderverdeling: 2 x zwart= luidspreker (@3-polige XLR, pennen 2 ern 3), blauw = -15V, aarde = 0V, bruin = +15V. De signaaldraad is afgeschermd snoer. Hier is het aansluitschema:
![]()
28.02.2019: Bedrading van de eerste sokkel en aanbrengen van Spirawrap rond de kabelbundel in de vertikale kolommen..
01.03.2019: Bedrading van de tweede en de derde sokkel. Alle jumpers geplaatst op de Texas klasse D versterkers. Elektrische tests: sokkels 1 en 3 werken zoals verwacht, in de tweede sokkel blijkt de 24V voeding niet te werken... Vervanging besteld bij Farnell (order nr. 263-0552). De klasse D versterkers ruisen meer dan we hadden verwacht. Wellicht moeten we de voeding verder filteren. Eerste testopstelling in het atelier:De 100V lijntransfo's demonteerden we uit de kompressiedrivers. Frontaal zicht:
02.03.2019: Herstelling/vervanging van de defekte 24V SMPS voeding in sokkel 2. Voorbereiden en aanpassen van de drie Boyer megafoons: hertappen M5 schroefdraden op de zijplaten. Bestaande M10 MF (metrisch fijn) schroefdraad uirboren op 10.2 mm en hertappen voor M12 schroefdraad. Nieuwe tandringen steken.Natappen van de M14 schroefdraden voor de megafoonbevestigingen.
03.03.2019: Etsen en boren van een tweede PCB. Komponenten plaatsen en solderen. In totaal zijn 18 boards nodig... een werkje van lange adem. Tegen het eind van de komende week hopen we een eerste reeks van 6 PCB's klaar te hebben. De eerste tests en evaluaties kunnen dan worden uitgevoerd.
04.03.2019: Afwerken board 3. Solderen en testen. Te bestellen: 37.4 Ohm en 22 kOhm weerstanden.
05.03.2019: Produktie van board 4. Aanmaak van een eerste set van de 12 mm dikke viltringen ter bescherming van de mikrofoontjes op de PCB's. Hiervoor gebruiken we onze Bernardo pers in kombinatie met holpijpen. Het vilt hadden we nog op voorraad want ook gebruikt voor de <Rodo> robot. Levering PCB-fillm door Polo. Voor alle verder te etsen PCB wordt deze film gebruikt. Bestelling afgeschermde multicore kabel bij Farnell.
06.03.2019: Produktie van board 5. Gaatjes boren (4 mm) voor de elastische bevestiging op de dragers. In te kopen: M4 rondellen in kunststof. Levering Farnell: multicore kabel (vier 0.75mm2 geleiders met afscherming) , 100nF, 34.7 Ohm, 22k, montagedraad. Op alle boards solderen we twee 10uF tantaalkondensatoren aan de koperkant. Alleen boards 1, 7, 13 krijgen bovendien nog twee 1N4007 beveiligingsdiodes.
07.03.2019: Produktie van board 6. Mixer chip gesoldeerd op board 1. Test konnektor gesoldeerd. Testmontage van de eerste module met 6 PCB's op de inox dragers. Een eerste voorlopige test en demo kan al worden uitgevoerd. Demo gedaan voor Lara Van Wynsberghe, Kristof Lauwers en Moniek Darge. De vier nog ontbrekende M4 dopmoeren op de ophanghaakjes geplaatst.
08.03.2019: Produktie van board 7, met eind-mixer opamp (LF356). Dit is het eerste board van de tweede module. Uitstansen extra viltringen voor montage rond de mikrofoontjes. Eerste demonstratie voor Laura Maes en Mattias Parent.
09.03.2019: Produktie van board 8. Vastkleven van de viltringen op de reeds afgewerkte PCB's. Te bestellen: enkelzijdig fotogevoelige Bungard printplaten, Conrad. Eerste aanmaak en assemblage van de testkonnektoren waarmee de prints onderling worden verbonden:
10.03.2019: Produktie van Board 9. De voorraad AD633 multiplier chips loopt naar zijn eind...Bijbestellen nodig! Uittekenen van de laskonstruktie van een extra vertikale paal, waardoor ook een lineaire of zig-zag opstelling mogelijk moet worden. Board 7 had a bug: a small trace of copper not etched away on the PCB. Problem solved now.
11.03.2019: Produktie van Board 10. Testing revealed a bug on board 8: same sort of bug as encounted on board 7. Solved now. De bestelde tap voor UNEF draad 1 3/8" - 18tpi werd geleverd vanuit China. We kunnen verder werken aan de bevestigingen van de kompressordrivers op de megafoons. Bijslijpen van de holpijpen nodig voor het uitstansen van de viltringen.
12.03.2019: Produktie van board 11. Levering van Ettinger M4-FF trillingsdempers voor de montage. Het eind van de voorraad Bungard printplaat is in zicht...
13.03.2019: Levering verse printplaat door Conrad. Laatste belichtings-, ontwikkeling- en etssessie voor Plus-Minus. Produktie van board 12. Testassemblage van de tweede module.
14.03.2019: Produktie van board 13, met eind mixer op-amp (LF356). .Dit board is weer voorzien van ompoolbeveilingsdiodes. Test assemblage van de tweede module.
15.03.2019: Extra viltringen bijgemaakt. Montage van de trillingsdempers. Produktie van board 14
16.03.2019: Inkoop nieuwe 0.7 mm boortjes in hardmetaal voor de printplaten. Produktie van board 15. Ontwerp van een mal voor het juist knopen van de lussen waarmee de klankbuizen worden opgehangen.
17.03.2019: Produktie van board 16. Konstruktie van het werktuig (mal) voor de vervaardiging van de ophanglussen:Voor de ophanglussen zelf gebruiken we stevige nylon visdraad. Dit werktuig zal allicht deel uitmaken van het noodzakelijk toebehoren bij het projekt, aangezien het te voorspellen valt dat de nylon draden wel eens kunnen afgetrokken worden door de gebruikers.
18.03.2019: Produktie van board 17. Gebruiksaanwijzing voor de lussenmal uitgelegd aan de medewerkers. Er moet wel nog wat worden gezocht naar de best bruikbare soort nylon voor dit doel.
20.03.2019: Produktie van board 18. Test assemblage van de derde module.Alle boards zijn nu in principe klaar. In totaal zijn in 'Plus-Minus' tot nu toe 120 chips verwerkt...
21.03.2019: Solderen van de definitieve 3-polige vrouwelijke XLR stekkers voor de megafoons. We wachten nog steeds op de levering van de M14 driesterknoppen,: Fabory bestelnummer 57021.140.050
22.03.2019: Aanmaak van de drie multicore konnektorkabels voor de aansluiting van de drie klankunits naar voeding en versterker. Dit is het aansluitschema:De aders in de kabel zijn allemaal zwart, maar zijn wel genummerd, zoals aangegeven in het schema. Konstruktie en bedrading definitieve aansluitdoosjes voor 5 polige XLR pluggen en 3-polige XLR luidspreker konnektors. Deze doosjes moeten op draagplaatjes (100 x 50 x 3) gemonteerd worden. De plaatjes worden vastgelast op de vertikale kolom. Afwerking kablering van de 36 konnektors op de PCB's (8-polige Weidmuellers)
23.03.2019: Eerste tests van de schakelingen gebruik makend van enkele prototype aluminiumbuizen. Installatie opgesteld in de driehoeksopstelling zoals voorzien in het ontwerp.Voor de berekening van de buislengtes maken we gebruik van het excellente software programma CurveExpert Professional ( http://www.curveexpert.net). De middels dit programma verkregen vergelijkingen -lineaire en tweede-graadsvergelijkingen bleken het best aan te sluiten bij onze meetgegevens- bouwen we in, in ons eigen rekenprogramma geschreven in de CC compiler van PowerBasic.
Uit de eerste tests blijkt de noodzaak om toch een volumeregeling, zoniet zelfs een kompressor toe te voegen. Nu kan immers de eindversterker overstuurd worden, wat een vreselijk geluid oplevert. Experimentele invoeging van een 4k7 log potmeter tussen eindboard en de versterker geeft -zelfs zonder extra kompressie- al heel goede resultaten. Een mogelijke schakeling voor een hier toepasbare kompressor kan eruit zien alsvolgt:
Een PCB voor zo'n schakeling ontwierpen we eveneens. Wijziging aan de PCB voor board 7, volgens volgend schema:
De uitgangsspanning mag niet hoger zijn dan 3Vpp, zoniet oversturen we de eindversterker. De 4k7 potmeter moet afgeregeld worden om het signaal binnen deze grenzen te houden. Een mechanische vergrendeling na de definitieve afregeling is aangewezen om te vermijden dat gebruikers deze instelling zouden kunnen wijzigen.
24.03.2019: Test en evaluatie van module 2 met het gemodificeerde board 7. Deze modifikatie werd ook toegepast op boards 1 en 13. De inmiddels geleverde M14 sterknoppen werden gemonteerd. Hier is een link naar een eerste klank-video.
25.03.2019: Megafoons opgepoetst, ontblutst en herspoten met hittebestendige zilververf. De beugels werden gespoten in autolak, RAL5012 blauw.
26.03.2019: Testopstelling in de loods. Eerste tentatieve proef met kansarme kinderen van de Kompas school uit Gent. De opstelling heeft de test goed doorstaan. Vandaag kregen we een 90% voorschot op onze subsidie voor het Plus Minus projekt uitbetaald. (33.300 Euro)27.03.2019 - 05.04.2019: Zagen en zorgvuldig stemmen van de buizen. Vervaardiging van de klankstaven met ophanglussen; : reeksen in EQ en in juiste boventoonsstemming.
Voor de berekening van de lengtes van de klankstaven vertrekken we van de formule gegeven door Harry Olson in 'Music, Physics and engineering' p.77:
Omgerekend naar de vandaag gestandaardiseerde eenheden in het SI-stelsel geeft dit:
Aangezien we voor alle buizen hetzelfde materiaal gebruiken (aluminium, AlMgSi 0.5, met een soortelijk gewicht van 2.699 kg/liter, volgens opgave van de leverancier) en ook de dikte gelijk blijft (30 mm / 20 mm), kunnen we die formule vereenvoudigen. Het gedeelte onder de wortel wordt dan = 91.1529. De door Olson opgegeven faktor 1.133 , blijkt uit onze opmetingen voor noot 84 (f=1046Hz) 1.4308 te moeten zijn. De afwijking is alleszins groter dan wat binnen de grenzen valt van onze meetfouten.
Wanneer we alle 'konstanten' samenbrengen kunnen we schrijven: f1 = matkons / l2. Die matkons konstante kunnen we bepalen aan de hand van een proefbuis. Wanneer we echter aan de hand van die formule een reeks buizen maken, blijken de verkregen toonhoogtes toch aanzienlijke afwijkingen te vertonen. Daarom brachten we alle opgemeten waarden in een curve-fitting programma, wat ons toeliet om matkons te berekenen als = 1.6393512E6 – (3.943899E1 * f)
Op grond van opmetingen voor 36 zorgvuldig gestemde buizen, kwamen we tot volgende praktische gebruiksformule voor de berekening van de buislengtes in funktie van de gewenste frekwentie van de grondtoon:
Een verklaring voor deze toonhoogteafhankelijkheid van de 'konstanten' ligt niet voor de hand. Een mogelijke hypoteze zou kunnen zijn dat het gewicht van de opgehangen buis een trekkracht uitoefend op het materiaal van de buis. Dat zou alleszins verklaren waarom matkons groter wordt naarmate de buis langer is. Indien dat het geval zou zijn, dan zou de elasticiteitsmodulus de eerste kandidaat zijn voor de afhankelijkheid. Verder onderzoek is hier zeker nodig.
Tabel met lengtes van de staven, ophangpunten, midi noot en frekwentie voor de klankbuizen:
- absolute fout op de lengtemetingen > 310mm : 0.5mm
- absolute fout op de lengtemetingen < 310mm: 0.02mm
- absolute fout op de frekwenties: 2 cent. (Korg stemapparaat)
midi noot frekwentie (Hz) lengte (in mm) ophangpunt matkons 72 523 557.0 124.6 1622602 73 554 541.0 121.0 1621452 74 587 526.0 117.6 1624088 75 622 510.0 114.2 1617822 76 659 496.0 110.8 1621245 77 698 481.0
107.8 1614899 78 739 466.5 104.5 1608228 79 783 453.6 101.7 1611045 80 830 440.0 98.6 1606880 81 880 426.5 95.6 1600739 82 932 414.5 92.9 1601271 83 987 402.0 90.1 1595031 84 1046 391.5 87.7 1603227 85 1108 380.0 85.2 1599952 86 1174 369.0 82.7 1598530 87 1244 357.0 80.0 1585465 88 1318 347.5 77.9 1591567 89 1396 336.0 75.3 1576028 90 1479 326.5 73.2 1576647 91 1576 316.8 71.0 1572676 92 1661 307.73 69.0 1572929 93 1760 298.72 67.0 1570512 94 1864 290.36 65.1 1571518 95 1975 281.18 63.0 1561478 96 2093 272.50 61 1551902 97 2217 264.10 59.2 1546331 98 2349 256.62 57.5 1546906 99 2489 249.14 55.7 1544940 100 2637 238.90 53.6 1505020 101 2793 234.22 52.4
1532212 102 2959 227.28 50.8 1528506 103 3135 219.96 49.3 1516788 104 3322 213.20 47.8 1509989 105 3520 206.70 46.3 1503916 106 3729 199.62 44.8 1485937 107 3951 194.08 43.4 1488225 108 4186 188.34 42.0 1484856 Nota: dat de precizie van de lengtemetingen voor buizen langer dan 300 mm beperkt is tot 0.5 mm heeft te maken met het feit dat we niet meer kunnen beschikken over de meetapparatuur die we vroeger konden gebruiken in ons laboratorium voor klankonderzoek aan het konservatorium. Zelf beschikt Logos thans niet meer over de mogelijkheid een schuifpasser met lengte 1000 mm aan te kopen wat te wijten is aan de schrapping van onze structurele toelagen. Met dank aan Piet van Bockstal voor zijn aandeel in het ondermijnen van ons werk.
06.04.2019: Seno beschermlak aanbrengen op de koperzijde van alle PCB's. Aangezien de schakelingen onbeschermd blijven is er immers een risico voor corrosie.
07.04.2019: Berekening van een tabel met de hoorbare verschiltonen voor alle mogelijke kombinaties van buiskoppels. Toe te voegen aan de manual en de projektbeschrijving.
08-09.04.2019: Berekening en konstruktie van de blauwe LED verlichting in de sokkels. Hiervoor gebruiken we OMC LED strips, part.nr.1226696 (www.omc-uk.com). We schakelen telkens twee stukjes strip in serie, zodat we gebruik kunnen maken van de voorhanden 24V voeding. Elke strip bestaat uit 6 LED's. De strips worden met cyaanacrylaatlijm (gel) vastgemaakt op L-vormige 10 mm brede inox strips voorzien van twee 3 mm gaatjes voor boutbevestiging (M3) op de bodemplaat.Het volledige bedradingsplan voor de sokkels is nu:
Het effekt vanuit de sokkels is nu:
10.04.2019: Oorzaak lichte brom uit module 3 opsporen en remedieren.
11.04.2019: Tweede proefopstelling in de loods. Praktische test en bepaling van het ideale aanslagmateriaal.
12.04.2019: Aanmaak van een instruktie tabel (als poster te drukken) met dissonanties en konsonanties in funktie van de vele mogelijke buiskombinaties. Deze taak wordt uitgevoerd door Lara Van Wynsberghe.
13.04.2019 - 17.04.2019: Konstruktie van een flightcase in multiplex. Deze kist wordt 1.5 m lang en 0.5 m breed. De klankstaven komen op de bodem van de kist te liggen.De montage van de indeling binnenin gebeurt met spaanplaatschroeven en TEC7 lijm. Op de hoekpunten onderaan moeten metalen hoekbeschermers komen.
18.04.2019: Uitsnijden en definitief aanlassen van de zijplaten. TIG lastechniek. Trekontlastingsbeugeltjes monteren op de aansluitkabels voor de 5-polige XLR konnektors. Plus Minus demonstratie voor Johannes Taelman.
19.04.2019: audio-opnames maken van het projekt en beschikbaar stellen als MP3 op de Logos site en sociale media.
20.04.2019: Ingraveren van de midi-nootnummers op de buizen. (Proef met de Beta persluchtgraveernaald).
21.04.2019: Ontwerp van een automatische en instelbare volumeregeling, eventueel in te bouwen in de sokkels.Hier is een opgebouwde diodekompressor schakeling:
Met de trimpotentiometer kan de reaktiesnelheid van de kompressor worden ingesteld.
22.04.2019: De kompressor werkt uistekend, maar het pompen is muzikaal niet steeds aanvaardbaar. Bestelling extra aluminium buis bij Demar-Lux.
23.04.2019-28.04.2019: In kaart brengen van de muzikale mogelijkheden: dissonanties versus konsonanties.
29.04.2019: Preliminaire demonstratie n.a.v. Erfgoeddag rond het tema 'Hoe maak je het?'
01.05.2019: Afwerking montage elementen. Testopstelling & praktische tests met opbouw en afbouw.
02.05.2019 - 22.05.2019: repetities met het Logos ensemble en het Plus-Minus projekt
13.05.2019: Demo file als MP3 opgenomen met Kristof Lauwers. De bespeler is Godfried-Willem Raes.
14.05.2019: dr.Godfried-Willem Raes presenteert een paper over het 'Plus-Minus' projekt op het International Symposium on Audio Research (AES) , De krook, 13u30.
15.05.2019: Repetities met Mattias Parent, Moniek Darge en Kristof Lauwers.
23.05.2019: publieke demonstratie in koncert in de Logos Loods.
25.05.2019: Polieren staalkonstruktie
29.05.2019: Levering dikwandige Al-buis voor konstruktie van extentiebuizen in een lager register.
30.05.2019: Metingen met grotere diameter Aluminium buizen. Proefbuizen gebouwd en opgemeten.
31.05.2019: Enkele viltringen rond de mikrofoontjes blijken niet goed te hechten op het PCB materiaal. Opnieuw gelijmd met cyaanakrylaat gel.
01.06.2019: Vanaf vandaag staat Plus-Minus helemaal speelklaar opgesteld in de Logos Loods. Boekingen zijn mogelijk vanaf nu.
05.06.2019: Zes testbuizen, maat 50/40 nauwkeurig gestemd. Midi noten 60 tot 65. Hier zijn de maten van de af te zagen lengtes:
Om een goede grondtoon te verkrijgen moet het gewicht van de (zachte) hamers minstens een vijfde zijn van het gewicht van de buis.
midi noot frekwentie (Hz) lengte (mm) ophangpunt gewicht kg 60 261 1040 233 1.955 61 277 1010 226.5 1.906 62 293 980 220 1.848 63 311 952 213.5 1.801 64 329 925 207 1.746 65 349 898 201 1.698
06.06.2019: Zes testbuizen, maat 40/30 nauwkeurig gestemd. Midi noten 66 tot 71. Hier zijn de maten van de af te zagen lengtes:
midi noot frekwentie (Hz) lengte (mm) ophangpunt gewicht kg 66 369 773 0.5552 1.136 67 391 751.5 0.5560 68 415 730 0.5569 69 440 709 0.5570 70 466 689 0.5570 71 493 668.5 0.5548
07.06.2019: Zes testbuizen, maat 35/25 gestemd. Midi noten 72 tot 77. Deze buizen kunnen in de bestaande struktuur van Plus Minus opgehangen worden. De vorige reeks kan eventueel gebruikt worden voor een nog te bouwen <Tubo> robot.
midi noot frekwentie (Hz) lengte (mm) ophangpunt gewicht kg 72 523 602.5 135 73 554 585 131 74 587 567 127 75 622 551 123.5 76 659 535 120 77 698 519 116 09.06.2019: De uit nylon geknoopte lusjes blijken na enige tijd kleiner te worden, waardoor het afnemen, en zeker het opnieuw ophangen van de klankbuizen in de struktuur problemen kan opleveren. Een alternatief voor de lusjes bestaat erin 1.5mm2 (kode rood) krimpoogjes te gebruiken met een boutgat gat van 4 mm.
14.06.2019: Eerste volledige rij buizen voorzien van lusjes met krimpogen:De ophangdaadjes kunnen nu niet meer van de buis loskomen.
17.06.2019: Er bleek nog een koppel viltjes rond de microfoons op een van de boards te ontbreken. Meteen viltringen gemaakt met de Bernardo pers en vastgekleefd met siconenrubber.
19.06.2019: Vervangen van alle lusjes door krimpkonnektors.
11.11.2019: Projekt gedemonstreerd voor Prof.dr.Yo Wakao en dr.Junko Tanaka van de universiteit van Hiroshima.
29.11.2019: 'Plus-Minus' opgesteld en gedemonstreerd voor Mutation Fest
03.12.2019: Transportkist afgewerkt.
04.12.2019: Plus-Minus vertrekt naar Antwerpen voor een hele reeks voorstellingen bij Paleis vzw.
Verder nog te doen:
Aanbrengen Spirawrap in modules 1 en 3.
Ingraveren van de midi-nootnummers op alle buizen.
Vervanging van de Boyer kompressiedrivers door betere: Selenium, Atlas of Padu zijn mogelijke kandidaten.
Redaktie van een grondige gebruiksaanwijzing voor de animatoren en een maintenance manual voor herstellingen en onderhoud. Opleidingssessies voor de animatoren.
Redaktie en lay out van een promotiefolder
Opnemen van een presentatievideo met het afgewerkte projekt
Fotografische dokumentatie
Promotie en verkoop van de produktie. Promotiecampagne.
Uitnodigen gasten en geinteresseerde organisatoren.
Ontwikkeling alternatieve toepassingen voor de konstruktie: windharpen, radar-stemmen, andere ophangbare klankobjekten...
Onderdelenlijst voor bouw, onderhoud en herstelling:
Microphones: ABM-713-RC , Pro Signal. Farnell order code: 206-6499. Datasheet.
AD633ANZ, Analog Devices multiplier. Farnell order code: 143-38410. . Datasheet
LF356N op amp. Farnell order nr.: 948-7000. Datasheet
OP27GPZ, Analog Devices of Burr Brown. Farnell order code: 960-4626. Datasheet
Texas Instruments, klasse D eindversterker module. Farnell order code: 280-2975. Datasheet
24V SMPS power supply unit. Farnell order code: 263-0552. . Datasheet
AA119 Germanium diodes; zo goed als onvindbaar vandaag, maar bij Logos hebben we nog een kleine stock.
Lampjes: 6V - 0.15W (25mA) Leverancier: Conrad. Warmweerstand: 240 Ohm, koudweerstand: 40 Ohm.
BUF634P. Datasheet. (Burr-Brown)
Linear power supply +15V/-15V 200mA, Farnell order nr. 1186402. VXIpower EPSD15/200C
M4 x 50 schroefhaakjes (ophanging klankstaven): Fabory 17203.040.050
M12 inox moeren. Fabory 51080.120.001
M12 inox dopmoeren: Fabory 51400.120.001
M12 kogelknoppen: Fabory 56914.120.040
M14 driesterknoppen: Fabory 57021.140.050
M12 Discusknop Fabory 57012.120.040 (6 voor de megafoons, 12 voor de horizontale dragers)
M12 x 120 cilinderbouten, binnenzeskant: Fabory 51050.120.120
Blauwe LED's: PWR350, type T21B1 in TO220 behuizing ofwel LED strips OMC nr.1226696.
1 3/8" - 18tpi tap: Amazon, order 111-0687556-7023433 (Schroefdraad voor kompressordrivers)
Flightcase: Multiplex, coated, 11 mm dikte.
Notas m.b.t. de 18 PCB's (genummerd 1-18):
Board film etch batch soldering notes 1 V3.0 -lpt 18.02.2019 02.03.2019 tested o.k. 4n7 ceramic, mix-board, 4k7 log pot added 24.03.2019. 2 V3.1 -lpt 27.02.2019 03.03.2019 4n7 mica 3 V3.1 -lpt 01.03.2019 04.03.2019 4n7 mica 4 V3.1 -lpt 02.03.2019 05.03.2019 4n7 mica 5 V3.1 -lpt 03.03.2019 06.03.2019 6 V3.1 -lpt 03.03.2019 07.03.2019 NC op de rechter Weidmueller konnektor 7 V3.1 -lpt 03.03.2019 09.03.2019 mix board, 4k7 log potmeter added 23.03.2019 8 V3.1 -fotofilm 05.03.2019 10.03.2019 9 V3.1 -fotofilm 05.03.2019 11.03.2019 10 V3.1 -fotofilm 07.03.2019 12.03.2019 11 V3.1 -fotofilm 07.03.2019 13.03.2019 12 V3.1 -fotofilm 07.03.2019 14.03.2019 NC op de rechter Weidmueller konnektor 13 V3.1 -fotofilm 07.03.2019 15.03.2019 mix board, 4k7 log pot. added 24.03.2019 14 V3.1 -fotofilm 09.03.2019 16.03.2019 15 V3.1 -fotofilm 09.03.2019 17.03.2019 16 V3.1 -fotofilm 09.03.2019 18.03.2019 17 V3.1 -fotofilm 09.03.2019 20.03.2019 18 V3.1 -fotofilm 13.03.2019 21.03.2019 NC op de rechter Weidmueller konnektor Boorgaatjes voor onderdelen 0.7 mm, Weidmueller konnektors: 1.6 mm. Er worden geen IC-voetjes gebruikt.