Dr.Godfried-Willem RAES

Kursus Experimentele Muziek: Boekdeel 4: Organologie & Experimentele Instrumentenbouw

Hogeschool Gent : Departement Muziek & Drama


<Terug naar inhoudstafel kursus>    

4006:

De Ringmodulator

De ringmodulator is een elektronische schakeling, oorspronkelijk afkomstig uit de telefonie, maar die heel spoedig talloze muzikale toepassingen heeft gekregen doorheen de twintigste eeuw. Het is o.m. dankzij deze uitvinding dat het mogelijk werd verschillende telefoongesprekken tegelijkertijd via eenzelfde koppel draden over te brengen. Het is een in oorsprong zuiver analoge schakeling waarvan de muzikale werking zich het eenvoudigst laat omschrijven alsvolgt:

- Er zijn twee ingangssignalen nodig. Het uitgangssignaal bevat alle som- en verschiltonen tussen deze beide ingangssignalen, terwijl deze laatste zelf in het uitgangssignaal niet meer aanwezig zijn.

- Wiskundig gezien ziet de overdrachtfunktie -geformuleerd in het tijdsdomein- eruit alsvolgt:

Uout= (Uin_x * Uin_y) / k

Hoe hieruit de bewering in verband met de frekwentierelatie tussen in- en uitgang volgt, is wiskundig iets komplekser. De schakeling gedraagt zich als een vermenigvuldiger in het tijdsdomein. Wanneer we nu uitgaan van ingangssignalen die periodieke funkties zijn bvb.:

Uin_x= Upx * COS((wx+ phi_x).t)

Uin_y= Upy * COS((wy+ phi_y).t)

waarbij wx = 2 * Pi * fx en wy = 2 * Pi * fy en fx en fy dus de respektievelijke frekwenties zijn van de ingangssignalen, en phi_x, phi_y de respektievelijke fazehoeken van die signalen. Upx en Upy zijn de piek amplitudes van beide ingangssignalen.

De ontwikkeling van het produkt levert dan:

Uout = Upx*Upy * {COS[(wx-wy)* t - ph ] + COS[(wx+wy)*t + ph] } * COS(wx+ph* t)

= (Upx*Upy/2) * {COS[wy*t + ph] + COS[-wy* t - ph] + COS[(2*wx +/- wy)* t +/- ph)

(stel ph = phi_x - phi_y)

wat , in woorden uitgedrukt betekent dat we in de uitgang alle som en verschiltonen tussen in frekwenties van de ingangssignalen te horen krijgen.

De overdracht funktie wordt intuitief duidelijk wanneer we ons even voorstellen dat we beide ingangen eenzelfde periodiek en sinusvormigsignaal aanbieden. In zo’n geval krijgen we:

Ui = Um * SIN(wx*t) ingangssignaal

[Um * SIN(wx*t)] * [ Um * SIN(wx*t)] = (Um * SIN(wx*t))^2

maar nu is, op grond van de regels uit de goniometrie:

[Um * SIN(wz*t)]^2 = ((Um^2) / 2)) * [1- COS(2*wx*t)]

Of, in woorden uitgedrukt, de uitgang van de schakeling levert ons een periodiek signaal op met de dubbele frekwentie van het ingangssignaal. Of nog, we hebben een oktaaf verdubbelaar gerealiseerd.

Wie er zich wil in verdiepen verwijzen we naar de zeer uitgebreide technische literatuur terzake. (cfr. handboeken van Analog Devices en Burr Brown). Een dergelijke verdieping zal overigens zowel nuttig als noodzakelijk blijken voor wie enig inzicht wil verwerven in het wezen van o.m. de FM-syntheze die immers geheel op vermenigvuldiging van golfvormen is gesteund.

Voor zuiver sinus-vormige ingangssignalen is de aard van het uitgangssignaal vrij eenvoudig te voorspellen en in te zien:

  • vb. U1= 440 Hz (la)

    U2= 660 Hz (mi)

    geeft: Uout+=1100Hz (do#)

    + Uout-= 220Hz (la)

  • Een reine kwint wordt dus getransformeerd tot een oktaaf plus een natuurlijke grote terts.

  • vb. U1 = 440 Hz (la)

    U2 = 880 Hz (la')

    geeft: Uout+=1320Hz (mi)

    + Uout-= 440Hz (la)

  • In dit voorbeeld levert een oktaaf tussen de ingangssignalen, ons een oktaaf plus een reine kwint op aan te uitgang.

  • vb. U1 = 440Hz (la)

    U2 = 466Hz (sib)

    geeft: Uout+= 906Hz (la+)

    + Uout-= 26Hz (la-)

  • In dit geval verkrijgen we aan de uitgang een la die een kwarttoon te hoog is, samen met een heel diepe la, een kwarttoon te laag, die echter zal waargenomen worden als een snelle ritmische tremolo.

    Wanneer echter meer komplexe golfvormen, zoals bvb. de signalen afkomstig van muziekinstrumenten, gaan toevoeren, dan zijn de resultaten van de transformatie timbraal bijzonder komplex. Dit wordt veroorzaakt door het feit dat de schakeling haar overdrachtfunktie toepast op het gehele spektrum van de aangeboden ingangssignalen.

    Wanneer de ingangssignalen, of minstens een van beide, pulsvormig zijn, dan verkrijgen we geluiden die sterk aan metalen slaginstrumenten (gongs en bellen) doen denken. Dat dit muzikaal gezien heel interessante perspektieven biedt, hoeft geen betoog.

    Een bijzondere toepassing van de ringmodulator verkrijgen we, wanneer we op beide ingangen hetzelfde signaal aanbieden. Op grond van de overdrachtfunktie krijgen we, zoals hiervoor wiskundig bewezen, dan op de uitgang een signaal dat in frekwentie precies één oktaaf hoger is dan het ingangssignaal.

    Een andere toepassing bestaat erin, op een van ingangen een breedband ruissignaal (witte ruis) aan te bieden en op de tweede ingang een sinussignaal in de audio-band. Op de uitgang verkrijgen we dan kleurruis overeenkomstig de frekwentie van het sinus-signaal.

    Een verdere mogelijkheid verkrijgen we wanneer we een van beide ingangen uitsturen met een sub-audio signaal. Wanneer de andere ingang nu audiosignalen toegevoerd krijgt, dan verschijnt het audiosignaal op de uitgang gemoduleerd door het laagfrekwente signaal. Dit maakt ritmische effekten evenals VCA-achtige modulaties van klanken eenvoudig realiseerbaar. Overigens is een ringmodulator wanneer een der ingangen DC signalen aksepteert, automatisch tevens een VCA.

    De ringmodulator treffen we -funktioneel gezien- voor het eerst aan als onderdeel in de schakeling van de Theremin en de ervan afgeleide Ondes Martenot. Technisch gesproken klopt dit niet helemaal, omdat in de hoogfrekwent techniek eenzelfde effekt wordt bekomen via hoogfrekwent mixers en F.M.-demodulatietechnieken. Tegenwoordig wordt ook in het domein van de hoogfrekwente signaalverwerking, bijna steeds de ringmodulator- schakeling toegepast.

    Wanneer we twee signalen toevoeren die buiten het audio-bereik vallen, en het verschil tussen de frekwenties van beide valt binnen het audio-bereik, dan kunnen we deze schakeling benutten om uitsluitend deze verschiltoon hoorbaar te maken. Vandaar ook, dat we op het gebruik van deze schakeling alludeerden bij onze bespreking van het ontwerp voor een Theremin.

    Bij het ontstaan van de elektronische muziek, bij het begin van de jaren '50 van de 20e eeuw, werd de ringmodulator een standaard komponent van de studios voor elektronische muziek die her en der werden opgericht. Komponisten er er bijzonder veel gebruik van maakten zijn o.m. Karlheinz Stockhausen (Telemusik, Mantra, Hymnen, Mixtur...), Wladimir Ussachewsky, Gordon Mumma, John Cage...

    Ook de de analoge synthesizers die de muziek van de jaren '70 kenmerkten, treffen we de ringmodulator steevast aan bij de patch- mogelijkheden van het instrument. (Synket, Putney of VCS3, Korg, R.Moog, ARP, Buchla, Synthelog, Serge e.a.)

    Meer recente toepassingen van de ringmodulator treffen onder andere aan bij komponisten zoals Luc Brewaeys (zie 'Trajet' en 'Due Cose' in hoofdstuk 1).

    Werd de oorspronkelijke ringmodulator, of in meer technisch jargon, de dubbel gebalanceerde modulator/demodulator, aanvankelijk opgebouwd met transformatoren of spoelen, dan grijpen we voor moderne analoge ontwerpen naar de ter beschikking staande analoge chips. (De laatste jaren is ook een volledig digitale implementatie mogelijk onder gebruikmaking van DSP processoren).

    Bruikbare analoge types zijn:

    LM1496 of LM1596 (Philips, National Semiconductor e.a.)

    HA2546, HA2547, ICL8013 (Harris)

    AD532, AD534, AD539, AD632, AD633, AD743 (Analog Devices)

    MPY534 (Burr Brown)

    Goede exemplaren , d.w.z. precizie multipliers (0.5%) bvb. met een breed frekwentiebereik zijn niet goedkoop! De MPY534 kost zo’n 6000fr. Neem je vrede met een 2% exemplaar, kies dan AD633 voor zo’n 700fr. Wil je zo goedkoop mogelijk experimenteren, grijp dan terug naar de historische schakeling en zoek wat geschikte transfo’s uit oude apparatuur. (Audio ringkern transformatoren zijn ideaal).

    `

    In de meest algemene vorm moet de ringmodulator beschouwd worden als een analoge komputer. De meest geavanceerde chips zijn dan ook opgebouwd als algemeen inzetbare analoge komputerbouwstenen, waarmee naast vermenigvuldigers, ook talloze andere overdrachtfunkties (deling, worteltrekking, log- en antilog funkties ...) gerealiseerd kunnen worden.

    Technische problemen:

      Hoewel de teorie wil dat van de ingangssignalen niets in het uitgangssignaal aanwezig is, blijkt dit in de praktijk zeer moeilijk te realiseren. Zeker wie een ringmodulator volgens de klassieke technieken (gebruik makend van spoelen of transformatoren en een diode- vermenigvuldiger) wil opbouwen, zal zich geplaatst zien voor kwazi onoverkomelijke doorlekproblemen. Pas onder gebruikmaking van de modernste chips -die echter nogal prijzig zijn- is dit goed te voorkomen. Deze problemen gaven in het verleden aanleiding tot het gebruik van 'gating'-technieken voor een van beide ingangssignalen. Hierbij werd het signaal van de A ingang dan alleen naar de schakeling gevoerd, wanneer ook op de B ingang een signaal aanwezig was. De VCA geschakeld in het signaalpad van de A ingang en spanningsgestuurd vanuit de B ingang was de standaard oplossing voor dit probleem bij analoge synthesizers. In partituren uit de jaren '70 zullen we wanneer ringmodulatoren worden voorgeschreven dan ook steeds een dergelijke patch aantreffen.

    Opdrachten studenten:

    - Opzoeken van partituren waarin ringmodulatoren gebruikt worden.

    - Herkennen van het gebruik van ringmodulatoren in elektronische en elektroakoestische muziek.

    - Bouw van een ringmodulator. Volgens schemas in bijlage, ofwel volgens eigen ontwerp met behulp van de Data-books van de chip-fabrikanten (Analog Devices, PMI, Philips, National Semiconductor).

    - Schrijven of uitwerken van een eigen muzikale toepassing.

    - Schrijven van een Basic komputerprogramma waarin het gedrag van de ringmodulator grafisch wordt gesimuleerd.

    - Schrijven / bestuderen van de software implementatie van een ringmodulator binnen de GMT programmeeromgeving.

    - Voor gevorderden: schrijven van een ringmodulator-programma voor het DSP development system van analog devices.

    Literatuur:

    - ORTON, Richard "Ring Modulator" in: Groves Dictionary of Musical Instruments, dl3.,p.249 (1984)

    - BODE, Harald "The Multiplier type Ringmodulator in: Electronic Music Review,nr.1, 1967

    - STRANGE, Allen "Electronic Music" ed.:New York, 1972

    - RAES, Godfried-Willem "Een Onzichtbaar Muziekinstrument" ed.:Doktorale dissertatie R.U.G., Gent 1993.


    Bijlagen:.

    Historische schakeling met diode-ring en transformatoren:

    [ref.69.10]

    De ingangssignalen voor deze schakeling moeten kleiner zijn dan 25mV, zoniet moeten weerstandjes in serie met de diodes geplaatst worden. De waarde van de weerstandjes moet zo berekend worden dat zij groter zijn dan de geleidingsweerstand van de gebruikte diodes bij de gewenste spanning.

    Voor de diodes moeten exemplaren met een uitstekende gelijkloop worden gekozen. Ideale transformatoren voor deze schakeling zijn van het ringkerntype. Deze zijn echter moeilijk te vinden. (Speur in oude professionele audioapparatuur).


    - Moderne praktische schakelingen geschikt voor nabouw

    LM1496 schakeling met enkelvoudige voeding [cfr.archief- geschrapt 1997]

    zie: Elektuur, Formant-boek, deel 1 & 2

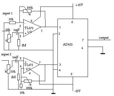
    AD633 schakeling met symmetrische voeding:

    [ref.:93-04]

    In dit ontwerp wordt een dubbele opamp toegepast, eentje voor elke modulator ingang. Hiermee kunnen de ingangsnivos optimaal worden aangepast. Noteer dat de blokkeerkondensator van 1mF in serie met de ingangssignalen alle DC spanningen blokkeren. Voor audiogebruik is dit prima. Wil je echter het ontwerp ook als gate of VCA gebruiken, dan moet je deze kondensator door een draadbrug vervangen. Je krijgt dan wel af te rekenen met een mogelijke DC offset op de uitgang.

    De signalen op de ingangen van de AD633 mogen niet veel groter worden van 10V pk-pk. Merk op dat de dynamiek van het uitgangssignaal een kwadratisch verloop heeft in verhouding tot die van de ingangssignalen. Het is Uo = (Uix*Uiy)/10. Om die reden wordt een ringmodulator vaak gebruikt in kombinatie met een limiter of zelfs een kompressorschakeling.


    Filedate: 8601121/950310 updated: 2010-06-08

    Terug naar inhoudstafel kursus: <Index Kursus> Naar homepage dr.Godfried-Willem RAES