Dr.Godfried-Willem RAES
Kursus Experimentele Muziek: Boekdeel 2: Live Electronics
Hogeschool Gent - Departement Muziek en Drama
2086: Toepassingvoorbeeld:
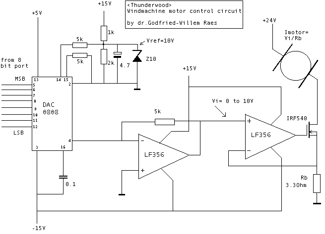
This circuit was developed for the computer controlled wind-machine in our <ThunderWood> automated instrument. It uses a very simple 8 bit interface and can be connected to our parallel demultiplexer boards as used for automated pianos and other instruments.

The DAC chip outputs the analog signal as a current. The first FET opamp is used to convert this current to a voltage with range 0 - Vref (10 V here). The output of this opamp is then fed to the input of another opamp driving a power mosfet in its loop. Thus the current through the load becomes a function of the input voltage. Note that Rb had to withstand the full current through the load, so a power resistor of appropriate value should be used. Also, the mosfet has to be cooled since it works here in a linear mode, dissipating quite some power. If the motor is inductive, a clamping diode should be placed across its connections. The motor voltage should not exceed 100Volts, since thats the maximum for the mosfet specified.
Last updated: 2004-04-18
Terug naar inhoudstafel kursus: Index Kursus
Naar homepage dr.Godfried-Willem Raes