Archive Page: 2003/2005 hardware version for the <So> robot. For the new version click here.
|
Robots
|
|
<So> an automated sousaphone
Godfried-Willem RAES 2003 |
Robot: <So>
This musical robot consists of an old sousaphone with an automated playing head and automated valves. Wind supply is also automated. Controlling this robots is realized with a nonstandard midi protocol. (cf.. 2072.html in our course on electronics for the performing arts). The sound generating mechanism mimics human lips and does make use of the normal mouthpiece of the instrument. A moving coil valve activates a leather pad (actually one taken from the lowest keyholes of a tenor saxophone) that opens and closes the air traject through the mouthpiece. We did spend a lot of research time in finding a mechanism producing a realistic sound. Hundredths of attempts using solenoid valves failed, because the magnetization of the iron alloys used is way too slow to open and close any kind of valves at speeds exceeding 40 Hz. Hence we decided to use a moving coil mechanism in a permanent magnet, much like the action of a regular loudspeaker. This mechanism is controlled by a switching signal of a frequency corresponding to the note to be played. At the same time the valves (activated by solenoids) are pushed such that resonance through the instrument does occur. Pressure , derived from a smal axial compressor, is applied to the artificial mouth assembly.
Dynamic control is not an easy matter, and requires two interdependent parameters: wind pressure and signal amplitude. The valve membrane amplitude diminishes and the center point of movement symmetry shifts with frequency, when pulsed DC is used. Thus to compensate for the lower valve excursions at higher frequencies, the wind pressure has to be increased. On theoretical grounds it would have been better to adjust the distance between valve seating and mouthpiece in function of amplitude and frequency, but this posed us way too many mechanical problems. Thinking along this path, we finaly went for a DC pulse steering for the lower notes and transformer coupled AC steering for the higher notes in the compass.
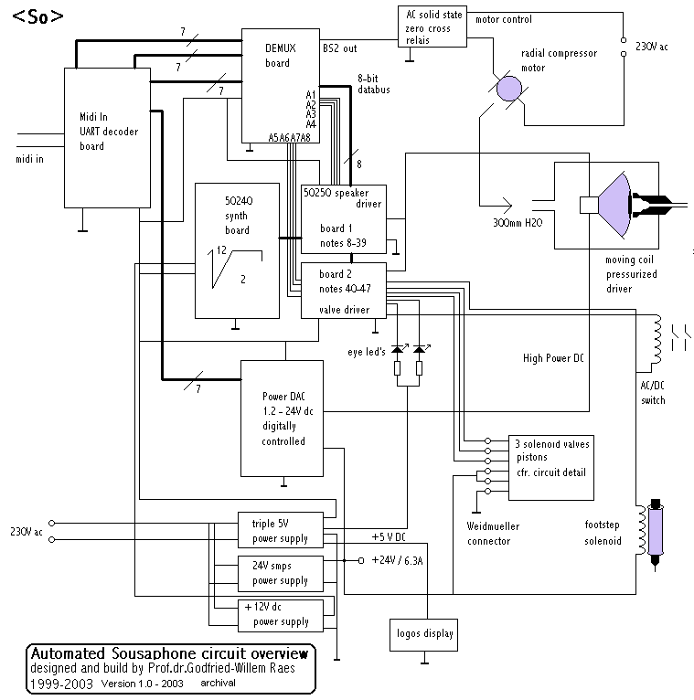
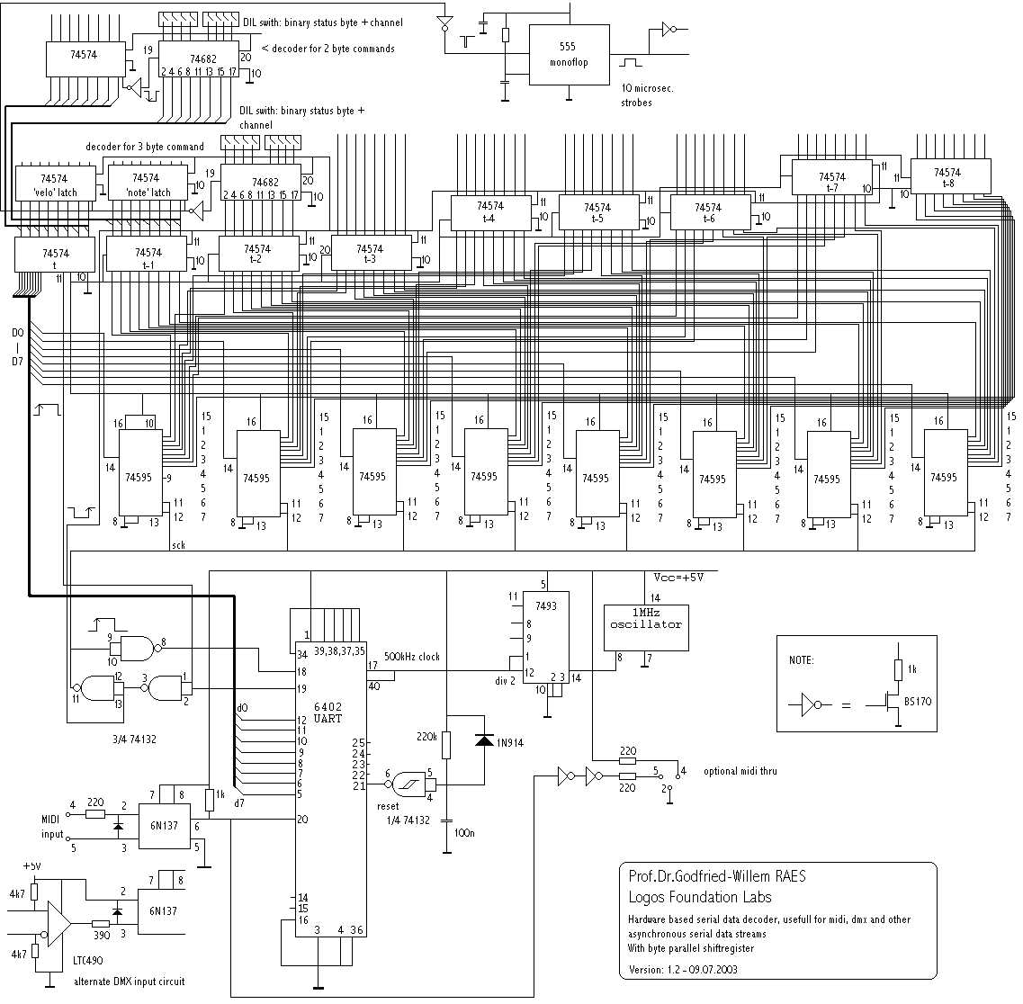
The overview of the circuit boards used to construct this robot look like:

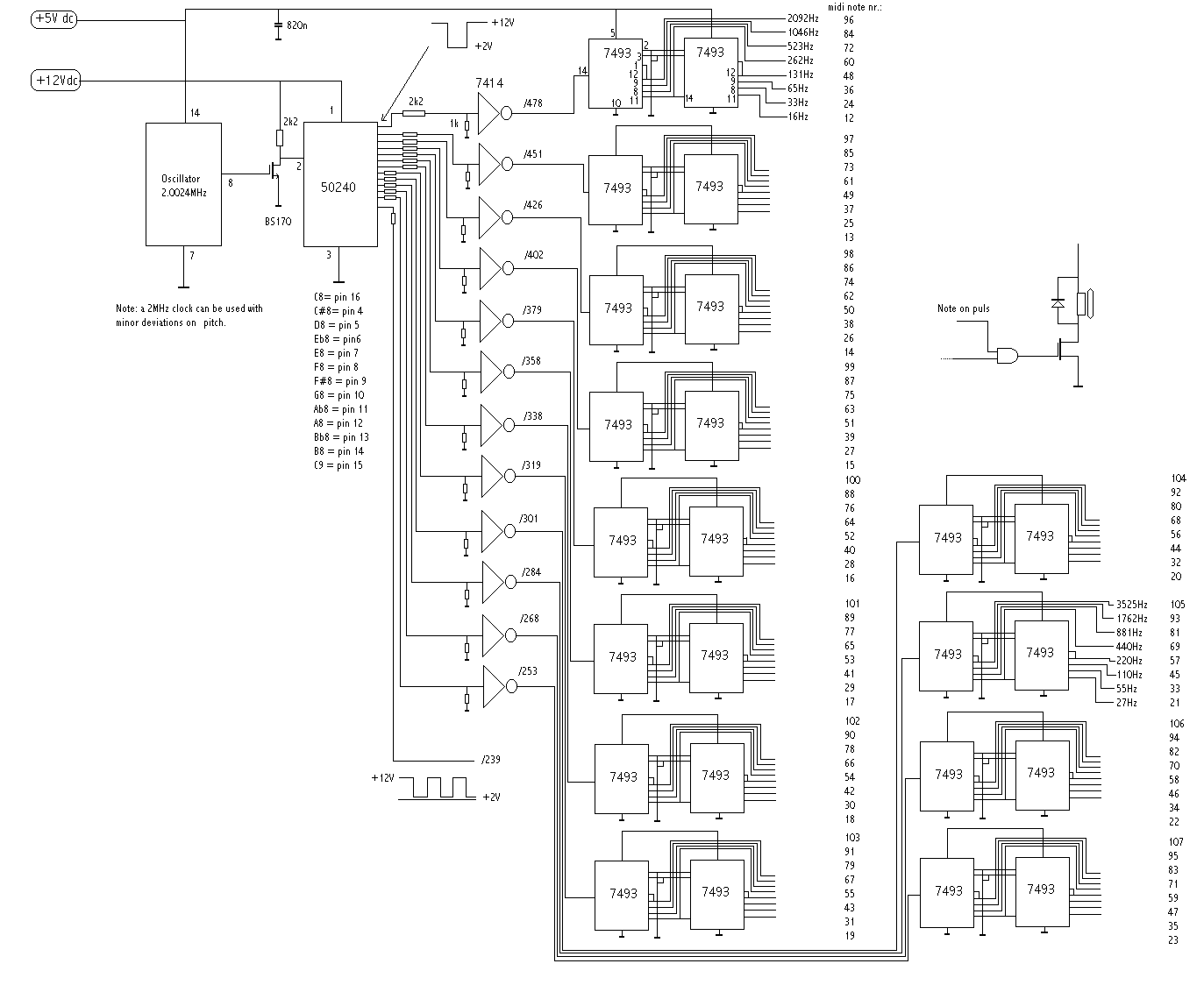
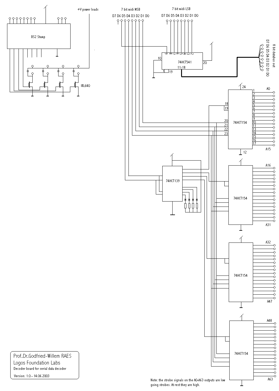
The first building block parses and converts the incoming midi data to parallel bytes. Click here for circuit details. It is build around a 6402 UART chip and performs very fast due to the lack of a microprocessor. The input wiring can be easily converted to accept DMX signals, making very long wires possible. With midi the practical limit seems to be 15 meters. The DEMUX board converts the received data to an 8-bit data bus and an adres bus. Click here for circuit details. This board also houses a BS2 pic controller used to steer the radial compressor. The variable frequency output signal from this processor is transformed to a regular 230V level using a transformer as shown in the overview. For the sound generating mechanism we used a note synthesizer build around an old S50240 chip. Click here for circuit details. The frequency outputs of this board are AND-ed with the note select signals on the speaker driver board. Click here for circuit details. The solenoid valves are controlled by the logic on the same board. The power DAC is very primitive, and makes use of relais switched power resistors.
Note on the push tubular solenoids used to activate the pistons:
Brand: Lukas Ledex Dormeyer, 195207-228, 1" x 2", with 60 degrees plunger . Coil winding resistance: 19,2 Ohm. The following specs are valid at 20 degrees celcius. Maximum holding force is 29N
| 13.8V | 100% |
10W 1.166 A.turns |
17.78mm in 41ms 2N starting force |
2.54mm @ 10N |
| 19.6V |
50% max. ON-time: 470" pulsed: 360" |
20W 1.649 A.turns |
17.78mm in 32ms 3N starting force |
2.54mm @ 18N |
| 28.0V |
25% max. ON-time: 120" pulsed: 32" |
40W 2.332 A.turns |
17.78mm in 22ms 9N starting force |
2.54mm @ 27N |
| 44.0V |
10% max. ON-time: 32" pulsed: 8" |
100W 3.688 A.turns |
17.78mm in 15ms 12N starting force |
2.54mm @ 40N |
These solenoids do not deliver enough starting force to start the valve movement. Therefore we switch them in series with a 14.3 Ohm resistor (10 Watt) and have a 2200microfarad electrolytic over them. When we feed the solenoids from a 24V supply, the solenoids when firing will see a voltage of 24V across them for a time RC= 42ms, enough to start the movement with a force of about 5 Newton. When energized, the voltage drops to 14V, enough to hold the valves pressed down:

This way there should not be a risk of burning out the solenoids. The picture below shows how it looks like during construction.

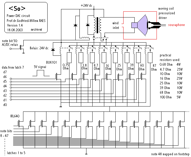
Power DAC for amplitude control of moving coil driver:
The resistors are rated between 5 and 25 Watt. Maximum power that can be applied to the driver (Sonics SLE60) is limited to 60Watt. Originally we used series connected power mosfets to form a high power AND function, but since the gates of the upper mosfets are exposed to up to + 20V in such a configuration and taking into account that logic level Mosfets can only have +10V to -10V on their gates, we changed the circuit and realized it the old way, using relais. Since speed is very low, this has no negative effect on performance. However, the relais clicks are audible.

There still is a problem with this circuit however: fast switching from DC to AC mode causes glitches (and sparks over the relais contacts) causing faulty data in our latches... If you first perform a note off, do the switching, wait for 50ms and then switch the DC mode note on, there is no problem.

Power supply voltages and currents:
Mapping:
Midi note range: 12 - 47.
The footstep is mapped on midi note 48. It is not required to send separate commands for the pistons, since these commands are handled automatically in our DLL code. For your information however, we can tell you the pistons are internally mapped on midi notes 64,65 and 66. The note range 56 to 63 is used to steer the power DAC. This also is handled automatically. The DC/AC control switch is mapped on midi note 70.
Note Off commands are required. Velocity is implemented and has a wide control range. Very soft notes do not sound very natural, since no real tuba is able to produce those.
Controlling the wind supply is possible by using a standard channel pressure (aftertouch) midi command.
Note that although this instrument is using a midi protocol, it cannot easily be driven with a standard midi sequencer program. However, we are preparing a software track converter to convert standard midi tracks intented to be played on <So> to the commands the instrument is expecting.
Technical specifications:
Design and construction: dr.Godfried-Willem Raes
Collaborators on the construction of this robot:
Music composed for <So>:

| Back to Logos-Projects page : projects.html | Back to Main Logos page:index.html | To Godfried-Willem Raes personal homepage... | To Instrument catalogue |
Robot: <So>
In het M&M robot orkest hadden we behoefte aan wat meer variatie in de heel lage basinstrumenten, niet in het minst voor de verklanking van de opening van mijn apero <Technofaustus>. Alleen de <player piano> en <bourdonola> beschikken over een in de laagte redelijke bas. Nu is het maken van lage instrumenten op zich eigenlijk technisch eenvoudiger dan hoge vanwege de geringere eisen gesteld aan de precizie bij de bouw, maar, de afmetingen ervan swingen werkelijk de pan uit. Om midi noot 24 voort te brengen met luchtkolommen bvb., heb je gauw een bouwhoogte nodig van ca. 6 meter... Tongwerken anderzijds klinken wanneer ze klein worden gemaakt, gauw erg nasaal en uiterst boventoonrijk, waardoor ze niet goed als dragende bassen aan te wenden zijn. De bezoekers van de <M&M> koncerten zullen dit ook wel al hebben opgemerkt bij het horen van de klanken van <Vox Humanola>. Vandaar het idee om werk te maken van een geautomatiseerde bastuba. Een tuba, het instrument bij uitstek voor de verzorging van sterke dragende bassen, hadden we wel niet in onze instrumentenverzameling, maar een Sousafoon, ooit eens op de rommelmarkt gekocht voor een prikje, hing nog ergens in onze traphal sierraad te wezen. Nadere inspektie leerde ons dat het om een Sib instrument ging voorzien van 3 ventielen. Automatisering van die ventielen bleek een erg eenvoudige klus, maar het vinden van een adekwaat klankvormingsmechanisme had heel wat meer voeten in de aarde. Na heel wat research met namaaklippen in rubber, silikonen en neopreen, kleppen in koper, mica en teflon, kwamen we terecht bij een reeds in de 19e eeuw bekend mechanisme voor toonopwekking: dat van het diaphane register in sommige britse orgels. Het toongat, in ons geval het mondstuk van de sousafoon, wordt daarbij door een zachte en juist sluitende klep heel erg snel geopend en gesloten. Dat klinkt zo'n beetje zoals je met de palm van je hand op het mondstuk slaat: een zachte slaptongue op het instrument. Nu was het zaak deze klep tegen de juiste snelheid, overeenkomstig de resonantiefrekwentie van het instrument, te laten trillen. Elektromagneten bleken hopeloos te traag: we haalden nooit snelheden groter dan ca. 40Hz. Dan maar de zaak omgekeerd aangepakt: vaste magneet en beweeglijke spoel. Zo hadden we ei zo na opnieuw de luidspreker uitgevonden natuurlijk... Hier echter, wordt niet een membraan in beweging gebracht door de spoel, maar uitsluitend de afsluitklep voor het mondstuk. Dit bleek prima te werken en liet ons de mogelijkheid ook lucht opgewekt door een radiale kompressor aan de achterzijde toe te voeren. De sousafoon wordt op die wijze ook echt aangeblazen. De pedaalnoten (midi 15 tot 22) bleken met ons op deze wijze opgebouwd artificieel hoofd uitstekend speelbaar: voor menselijke spelers zijn die tonen zo goed als onhaalbaar). Alleen om snel van lage naar hoge noten te kunnen overgaan, konden we geen snel genoeg reagerend drukventiel verzinnen. De tessituur zal dus beperkt blijven tot de diepere regionen van de muziek (tot midi noot 47).
Als extraatje hebben we onderaan deze robot een houten leest gemonteerd, die bekrachtigd door een elektromagneet, de maat kan tikken op de grond; 't heeft voorwaar iets menselijks zo...
Deze nieuwe robot werd op het 21 augustus 2003 koncert van het Logos <M&M> ensemble ten doop gehouden. In de daaropvolgende weken werden nog vele verbeteringen in de werking van de robot aangebracht.
Godfried-Willem Raes


Construction Diary:
| (Terug) naar logos-projekten: | Terug naar Logos' index-pagina: | Naar Godfried-Willem Raes personal homepage... | Naar katalogus instrumenten |
Last update: 2007-07-30 by Godfried-Willem Raes