'Manipulofoon'

1976/1981
A dual head fulltrack analog tape sample player
This instrument was originally build for the performances of my composition 'Timeframes'. It consists of two full track tape recorder playback heads taken from an old professional studio recorder combined with mechanical tape tending arms with return springs. Using the two switches, either tape head can be switched on or off.
Prior to using this instrument, prerecorded lengths of 1/4" tape should be recorded, spliced and annotated by the users. The use a a strong tape (Agfa PER555 or similar professional recording tape) is highly advised, due to the mechanical forces the tape has to withstand under manual playing conditions.
Here are some more pictures of the instrument:
Mounted on a camera tripod, ready for playing:
View from the players
side:
View from
the audience side:
Technical specifications:
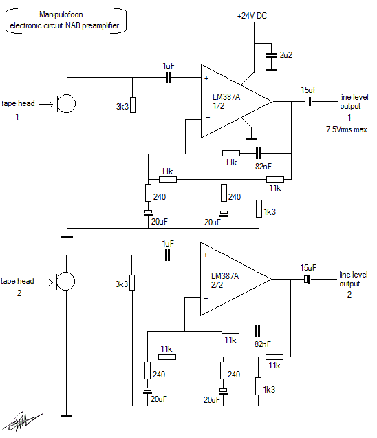
Original version : Power: 24V DC. Consumption: 10mA
Updated version 09.08.2015: -12V 0 +12V, 15mA (lead batteries can be used for optimum hum suppression).
Output: 2 mono line level outputs, 0dB nominal
(7.5V rms max.)
Electronic circuit:

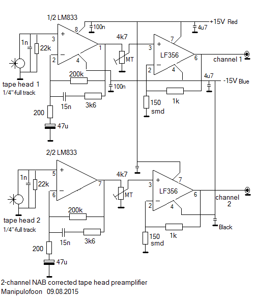
As of today,2015, the opamp used here, a low noise single supply type made by National Semiconductor, is no longer on the market. If you search for the type number, you will run into a LM387 made by Texas Instruments but this is a completely different component, a 56W power amp in a TO220-11 package. Useless in this application of course. Note that if you select a more modern type of single supply opamp here, the pinout will be very different. If the preamp needs servicing, it would be best to change the complete PCB. Here is an up-to-date circuit and PCB design:
The PCB design has to be reduced in
size to 50% for production. The design is merely derived from the application
note, but extended with LF356 buffers as the LM833 capacitive load limit is
at 50pF and thus could not drive standard audio leads. The finished board looks
like this:
The frequency curve is:
This upgrade was performed august 9th 2015.
In 1982 we also build two versions of a
manual recording and playback device for our 'Soundtrack' audio art event. This
project is documented here.
On the picture below we see version 1 of the 'Soundtracker' in action.
A second and improved version was made a few months later, <Soundtracker V2.0>:
A year later, in 1983, we also designed a manipulofoon instrument for handling cassette tapes. Here is the original design drawing:

This instrument however, seems to have gotten lost somewhere at Logos.
Biblio- and discography:
Godfried-Willem Raes 'My work as an instrument builder', Leonardo, 1993
Maintenance notes:
1976: First design and construction.
1981: Revision: preamp changed for a design using the LM387 dual single supply
opamp. This instrument was used for the performances of our 'Timeframes' composition.
2015: Rechecked and found o.k., except for some corrosion on the 1/4" jack
outputs. New thread adapter (1/4" to 5/8") made to mount the instrument
on a normal camera stand. New power supply made: either a small 24V switcher,
or two 1.2Ah 12V lead batteries in series. The switcher gives a tiny bit more
noise on the output. The tape heads remain very sensitive to hum pickup from
nearby mains transformers. For lowest possible hum, the use of two small battery
operated power amps should be advised.
05.08.2015: New circuitry designed.
06.08.2015: Prototype PCB etched and soldered.
09.08.2015: New PCB mounted inside the BIM box. Banana type connector (blue)
added for the negative power supply. We tried powering the instrument with a
Traco Power model TMT15215 but that leaves us with a strong whistle tone caused
by the switcher itself. So, it seems best to either use a decent analog power
supply or, two 12V lead batteries. Fed with batteries, the instrument is humfree.
12.09.2015: Manipulofoon demonstrated at the Glasgow conference on Performance Practice.
29.09.2015: Lead batteries exchanged for two 0.8 Ah types, just to save on weight.
02.10.2015: Demonstration of Manipulofoon on the Orcim research festival at
the Orpheus Institute.
| Back to Logos Main Page: Logos Main Page |
| To homepage Godfried-Willem Raes |
Last updated: 2015-10-03