<Dripper>
an automated and programmable rainer
by Godfried-Willem Raes
archive file: hardware version 1.0

This automat is a computer controlled rain machine, whereby each individual drip can be precisely controlled: drip size, dripping frequency etc... Although it is a completely new design, we recognize the fact that our friend and colleage Trimpin, also made a dripping automat around 1993. This dripping robot however, evolved from the single dripping device the author needed for the realisation of act 2 (Lithos) of his music-theatre production "TechnoFaustus". Of course, calling it a rainer is pushing truth a bit. The automat can produce at the most 12 independent drips at the same time and that's not quite rain. However, it can do this very fast and extremely well controlled.
The dripping mechanism makes use of solenoid valves (M&M type C249DBL range 0-1Bar, 24V/10VA coils. These valves unfortunately are a bit loud.) controlled with programmable timer chips. We used the classic Intel 82C54 timers, since these chips have 3 timers on board. These timers, driven with a 1MHz crystal clock, are programmed to output precise pulses in a range between 2 microseconds and 64 milliseconds. However, only the range between 256 microseconds and 64 milliseconds, in increments of 256 microseconds (the values depend on the liquid used) is of practical usage in this automat. The physics of drips determine the practical range. Below a certain opening time of the valves, the liquid contributes only a bit to the volume of the drip without it falling down. So, below this point, the repetition rate of the solenoids does not follow that of the dripping. At the other extreme, as soon as the volume of liquid passed by the valve exceeds the surface tension of a single drip, a jet or stream is caused. Again, the repetition rate cannot be controlled by the valve. Between these extremes however, the design allows for perfect controll of the dripping. When the valves are opened, or when the repetition rate is very high, the liquid stream is limited by the size of the diameter of the outlet nipples, that is 3mm. The controller board can be seen on the picture below:

Detailed schematics and circuit drawings can be found on the webpage describing our <Vibi> robot, since the same type of boards are used here. The power supply voltage for <Dripper> however, is reduced to 24V. The entire electronic part of the robot fits in an attache case and looks like:

In order to avoid that at powering up the solenoid valves open at random, thus causing the reservoirs to leak empty, we provided the automat with a pincode start-up board. Thus, solenoid power will only be present after the correct pincode has been sent to the board. The circuit, a simple 8-bit comparator, looks like:

<Dripper> consists of three modules, each with its own reservoir and with four solenoid valves. The modules can be placed on high boom stands, or simply suspended. They connect to the circuit boards with special 5-wire conductor cables and connectors. All structural elements that can come in contact with the liquid used are made of copper or brass. Thus no rusting can occur. The liquid filling hole, on top of each module, is equiped with a standard 1/2" gastube thread. Thus, if required, extra liquid can easily be fed into the reservoirs.

<Drippers> can be installed and used as such, but can also be integrated in different kinds of audio installations: one can consider letting its drips fall on or into cans of different sizes (thus producing a scale of pitches), on small drums with mylar skins. Keep in mind that the striking force of the drips is a function of suspension heigth. Falling time can be calculated using t = SQR(heigth/ 9.81).
For the Ghent premiere of <Dripper>, we suspended all
three modules, mounted in line on a single row, high up in the logos tetrahedron.
The drips falling from about 9 meters heigth, were striking thin aluminum membranes
mounted on a set of 12 tube resonators as can be seen on the picture below:
The PVC
6/4" tubes were tuned in a scale of equal temperament based on the duodecime
interval devided in 12 equaly tempered intervals. (1 semitone = 3 ^ (1/12) )
The automat is connected either via the printer port of the computer, via the USB port or via a National Instruments DIO card or device.
<Dripper> made its first public appearance at the occasion of the Krakow Audio Art Festival, on november 2nd and 3th of 2002. It was displayed and functioning again in France in the townhall of Lille on november 6th. On november 19th it made its first appearance in the Logos Tetrahedron in Ghent. At that occasion one could also see and hear the <Dripper> controlled by human gesture. In also participated in further M&M concerts in december and januar 2003. It appeared in the "Festival in de Branding" (12/2003) and "Adventures Festival" (01.2004) in The Hague (Netherlands).
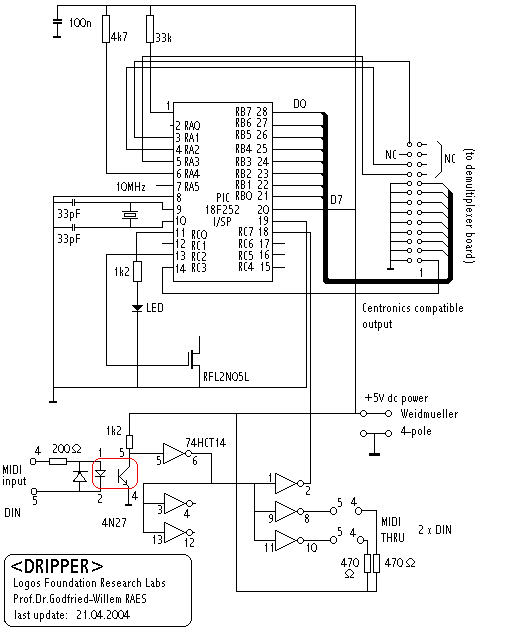
In 2004 we modified the circuitry a bit, such that it now will listen to midi-commands directly. A PIC controller (a Microchip 18F252) takes care of the translation of the midi-input into the centronics like data protocol that the demultiplexer board described above expects. The PIC circuit looks like:

The microcode for the PIC was translated from the original GMT coding to PIC assembly, by Johannes Taelman. Since 02.2005, <Dripper> became a midi controlled robot.
Back to Godfried-Willem Raes index-page
Toegegeven, 12 druppels vormen nog geen regen..., maar levend in een regenland en geinspireerd door heel wat recente opdrachten waar telkens water bij kwam kijken (Raindrums, Tip Tap Tubes, op Kling Klang in Rijsel o.m.) moest het er wel ooit eens van komen. Een voorproefje van deze automaat hadden we trouwens al nodig gehad en ook gebouwd voor de teatrale realisatie van 'Lithos', akt 2 uit mijn in de steigers staande Technofaustus. Daar worden levensvochten in de humunkulus navel gedruppeld, tot die tot leven komt. De <Dripper>-automaat echter, is uitgegroeid tot een volledig komputergestuurde druppelmachine. Elke druppel kan zowel in volume als in frekwentie uiterst nauwkeurig worden gestuurd. Uiteraard binnen de grenzen van wat terzake in de fysika geldt: wanneer de vloeistoftoevoer per impuls te klein wordt, dan groeit het druppeltje aan tot het zwaar genoeg is om vanzelf naar beneden te vallen. Aan de andere kant, wanneer de impulsduur groter wordt zodat het watervolume groter is dan wat op grond van de oppervlaktespanning in een druppel kan worden samengebald, dan ontstaat een straaltje. Het maximale debiet van dat straaltje is tevens een funktie van de grootte van de uitlaatnippel (3mm diameter).
De druppel-automaat werd opgebouwd als een makkelijk verplaatsbare installatie: hij past geheel in een attachekoffertje. <Dripper> bestaat uit drie afzonderlijk opstel- of ophangbare modules, elk voorzien van een vloeistofreservoir en vier elektrische ventielen (M&M ventielen, met een doorlaat van 4mm en 24V/ 10VA elektromagneten. Type nummer: C249DBL, 0-1Bar). Het reservoir werd vervaardigd uit vierkante messing buis (40x40mm) waarvan de zijkanten met rood koperen plaatjes werden dichtgesoldeerd. De nippels met schroefdraad voor de elektrische ventielen werden met zilversoldeer op het reservoir gesoldeerd. Aan de bovenzijde is een vulgat voorzien met een schroefdraadaansluiting met 1/2" gasdraad. Alle met vloeistof in kontakt staande delen werden uit koper of messing gemaakt zodat korrosie niet te vrezen is. Aan de uitstroomkant werden de ventielen voorzien van konische spuitstukken (nippels) met een uitlaatdiameter van 4mm, waaraan zich de druppels gemakkelijk kunnen vormen.

Een inschakelbeveiliging met pincode decoder, waarmee vermeden wordt dat het reservoir bij het inschakelen via de mogelijks bekrachtigde ventielen leeglopen..., werd opgebouwd en toegevoegd volgens volgend ontwerp:

De kode voor de inschakeling kan met de 8-polige DIP-switch binair ingesteld worden. De elektronische schakeling waarmee de pulsen worden opgewekt maakt gebruik van 82C54 Intel programmeerbare timer chips, waardoor de precizie van de pulsbreedte niet afhankelijk is van de gebruikte komputer, noch van het ergerlijk gebrek aan software timers onder Windows. De timers betrekken hun kloksignaal van een 1MHz kristal oscillator. De schakeling komt grotendeels overeen met die gebruikt voor <Vibi>, hoewel de voedingsspanning voor <Dripper>, beperkt bleef tot 24Volt. Uitgerust met 12 IRL640 logic level power mosfets kunnen we ervan uitgaan dat de schakeling beslist erg robust is. Het board met de timerchips (4 chips met elk 3 timers) is afgebeeld op onderstaande foto.

De openingstijd van de ventielen kan met de ter beschikking staande low-level funkties in de <GMT> bibliotheek worden geregeld van 256 microsekonden tot 64 millisekonden. Wanneer grotere openingstijden wenselijk zijn, moet de 1MHz klokfrekwentie verlaagd worden. Voor de schakelschemas verwijzen we naar de webpagina waar de <Vibi> automaat uitvoerig wordt beschreven: http://www.logosfoundation.org/instrum_gwr/vibi.html
De gehele opgebouwde schakeling voor deze automaat ziet eruit als:

Links boven op de foto is de gestabiliseerde voeding te zien voor de 24V voor de magneetventielen, rechts daarvan de voedingstransfo (in een nieuwere versie werd die trouwens vervangen door een ringkerntype) en daarnaast het pinkode board. Onderaan rechts is het demultiplexer board te zien en links daarvan het board met de 12 programmeerbare timers.
Tussen het moment waarop de druppel valt en het moment waarop hij de bodem (of erondergeplaatst obstakel) bereikt verloopt een tijd die eenvoudig kan worden berekend uit: t = SQR(hoogte / 9.81). Willen we dat de druppeltjes precies 1 sekonde doen over hun valtrajekt, dan moeten we de dripper-modules op een hoogte van 9.81meter ophangen. Voor 500ms, wordt dit 2.45 meter. De kracht van de botsing is uiteraard een funktie van de valtijd of hoogte. Het is van belang dit goed voor ogen te houden wanneer de druppels worden gebruikt voor het bespelen van blikjes of trommeltjes bijvoorbeeld.
Als trommelobjekten zijn de aluminium potjes waarin waxine teelichtjes worden verkocht goed geschikt. De resonatoren kunnen worden gemaakt uit 6/4" PVC installatiebuis voor elektriciteit. Een dergelijke assemblage bouwden we voor de Gentse premiere van <Dripper> op 19 november 2002:

De <Dripper> automaat kan worden gebruikt voor audio-art installaties, voor muziekteatervoorstellingen en zal uiteraard zijn vaste stek verwerven binnen het <M&M> ensemble. Zijn eerste publieke optreden ging door op het audio-art festival in Krakow, Polen, op 2 en 3november 2002. Daarna trok <Dripper> naar het noordfranse Rijsel. In Gent werd hij, 9 meter hoog opgehangen in de Tetraeder, voorgesteld op 19 november 2002. Sedertdien maakt <Dripper> vast deel uit van het M&M ensemble en het robotorkest. In december 2003 verscheen hij ten tonele op het festival De Branding in Den Haag, een maand later, januari 2004, op het Adventures Festival, in het Korzo Teater eveneens in Den Haag. In februari 2004 trok het M&M enssemble met <Dripper> en de <player piano> naar Madrid en Aielo de Malferit (Valencia).
In april 2004 werd gestart met het ontwerpen van een rechtstreekse midi sturing voor <Dripper>. Deze maakt gebruik van een PIC controller. De firmware hiervoor werd geschreven door Johannes Taelman. De hardware voor deze toevoeging is gebouwd volgens volgend schema:

dr.Godfried-Willem RAES
|
Technical specs (for organizers):
|
Compositions for <Dripper>
Compositions where <Dripper> is part of the orchestra:
| Back to Godfried-Willem Raes index-page | Back to Logos main index page | To Instrument Catalogue Godfried-Willem Raes |
First published on the web October 19th 2002 by Godfried-Willem Raes
Last update: 2005-03-13